首页 > 口腔执业医师 > 最新信息 > 2024版口腔执业医师考试大纲公布

2024版口腔执业医师考试大纲公布

时间:2023-12-14 10:52:00   来源:医政司     [字体:小 中 大]
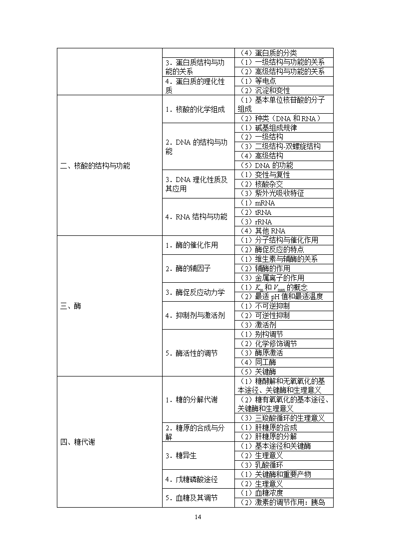
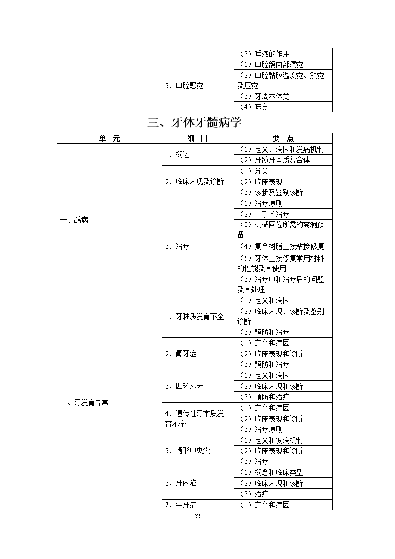
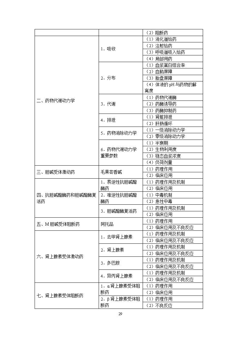
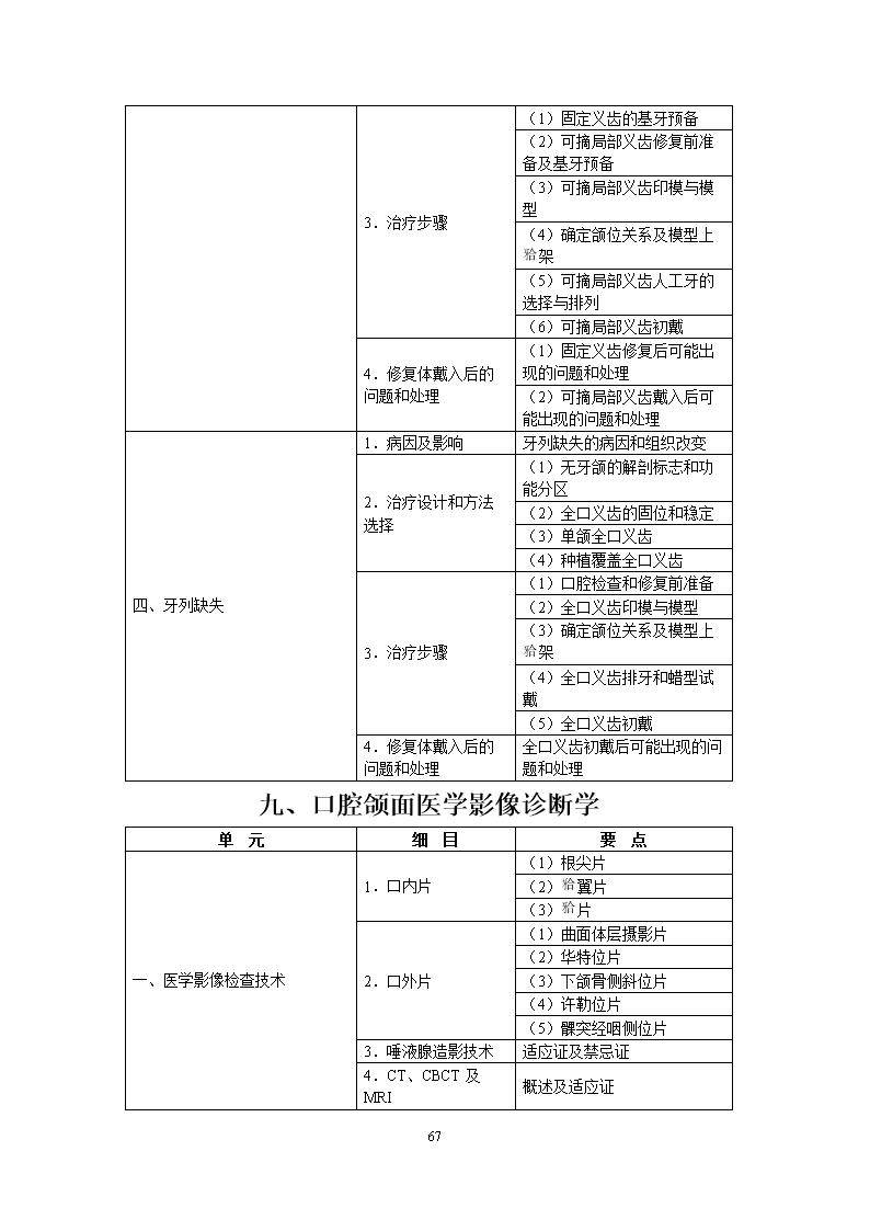
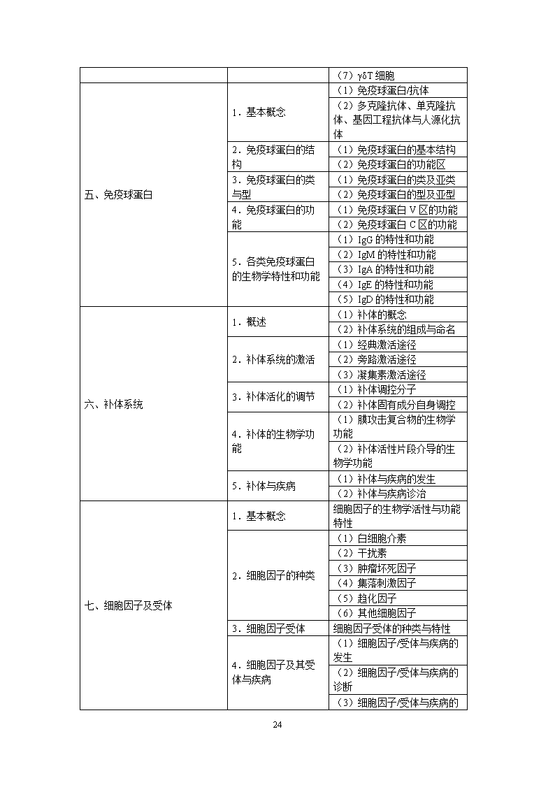
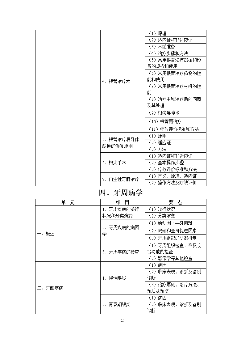
【#口腔执业医师考试# #2024版口腔执业医师考试大纲公布#】©无忧考网从医政司发布的《国家卫生健康委员会医师资格考试委员会关于印发2024年版临床、口腔、公共卫生执业(助理)医师和乡村全科执业助理医师《医师资格考试大纲》的通知》得知,2024版口腔执业医师考试大纲已公布,具体详情如下:

















































































































































































































































2024版口腔执业医师考试大纲公布
=口腔执业医师文档推荐=
  • 2024年版口腔执业医师考试大纲修订的主要内容公布
  • 查看口腔执业医师考试全部文档 >>
2024版口腔执业医师考试大纲公布.docx
立即下载Word高清文档,方便收藏和打印(6107字)
编辑推荐:
下载Word文档
口腔执业医师热点文章排行榜
  • 2025年口腔执业医师考试时间及科目:实践技能6月
  • 2025年口腔执业医师考试报名时间、报考条件、步骤
  • 2025年口腔执业医师考试报名即将启动!附2025
  • 2025年口腔执业医师报名时间 口腔执业医师培训课
  • 2025年四川口腔执业医师考试时间及科目:实践技能
  • 2025年口腔执业医师报名入口:https://w
  • 2025年口腔执业医师考试现场审核时间及材料(2月
  • 2025年吉林口腔执业医师考试时间及科目:实践技能