首页 > 专四专八 > 最新信息 > 2024年高等学校英语专四专八报考须知[各考点2023年11

2024年高等学校英语专四专八报考须知[各考点2023年11月30日前组织报名缴费]

时间:2023-11-20 10:05:00   来源:高校外语专业教学测试办公室     [字体:小 中 大]
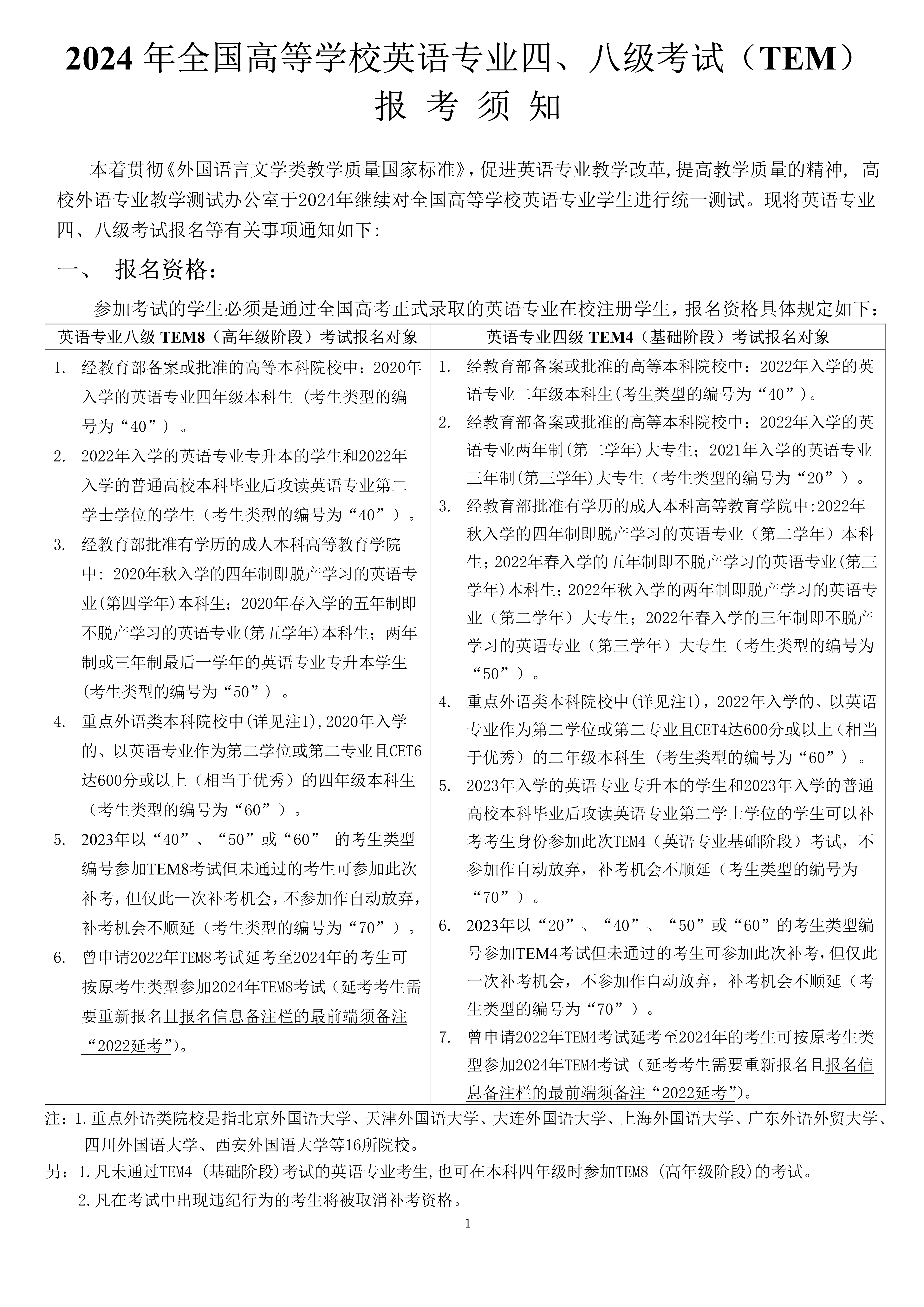
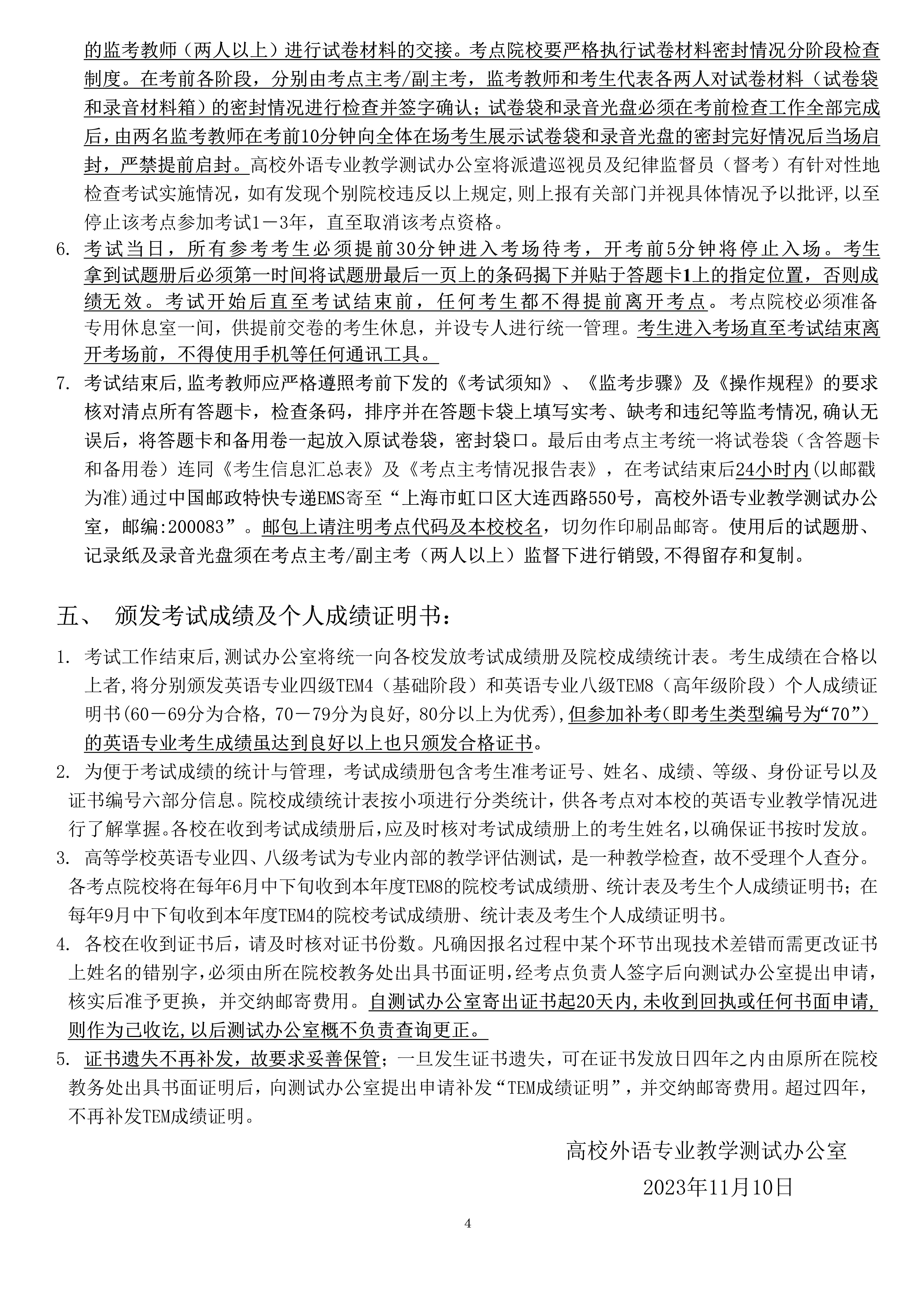
【#专业英语四级八级考试# #2024年高等学校英语专四专八报考须知[各考点2023年11月30日前组织报名缴费]#】®无忧考网从高校外语专业教学测试办公室获悉,2024年高等学校英语专四专八报考须知已公布,各考点2023年11月30日前组织报名缴费,具体详情如下:





















2024年高等学校英语专四专八报考须知[各考点2023年11月30日前组织报名缴费]
=专四专八试题推荐=
  • 2019年专业英语八级考试真题
  • 2018年专业英语八级考试真题
  • 2017年专业英语八级考试真题及答案
  • 2016年专业英语八级考试真题及答案
  • 2019年专业英语四级考试真题
  • 2018年专业英语四级考试真题
  • 查看专业英语四级八级考试全部真题>>
=专四专八文档推荐=
  • 江苏淮阴工学院2024年高校英语专业四级、八级报名通知[2023年11月17日至22日]
  • 宁夏大学2024年高等学校英语专业四级、八级考试报名通知[2023年11月14-21日报考]
  • 2023年高等学校英语专业四、八级考试报名工作的通知[4月22日和6月18日考试]
  • 查看专业英语四级八级考试全部文档 >>
2024年高等学校英语专四专八报考须知[.docx
立即下载Word高清文档,方便收藏和打印(586字)
编辑推荐:
下载Word文档
专四专八热点文章排行榜
  • 2025年专四考试时间:6月15日 附英语专业四级
  • 2025年专八考试时间:3月29日 附英语专业八级
  • 2025年专四专八报名将于2024年11月开始!英
  • 2025年四川英语专业八级成绩查询及专八成绩合格分
  • 关于2025年度高等学校英语专业四级、八级考试(T
  • 2025年上海专八考试时间:3月29日 附英语专业
  • 2025年北京专四考试时间:6月15日 附英语专业
  • 2025年TEM专四专八考试时间公布!