首页 > 规划师考试 > 真题题库 > 2023年城乡规划师相关知识考试真题

2023年城乡规划师相关知识考试真题(Word版)

时间:2023-11-15 16:51:00   来源:无忧考网     [字体:小 中 大]

【文档名称】 2023年城乡规划师相关知识考试真题(Word版).doc

【文档格式】 Word版

【文档下载】 点击下载WORD文档

【文档预览】 无忧考网整理发布2023年城乡规划师相关知识考试真题(Word版),前五页预览如下:


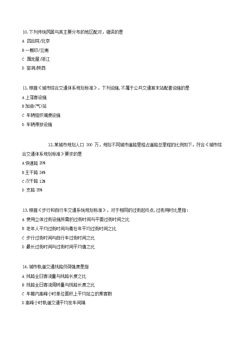
2023年城乡规划师相关知识考试真题.doc
立即下载Word高清文档,方便收藏和打印
编辑推荐:
下载Word文档
=规划师考试试题推荐=
  • 2023年城乡规划师管理与法规考试真题
  • 2022年注册城乡规划师城乡规划原理考试真题
  • 2022年注册城乡规划师城乡规划相关知识考试真题
  • 2022年注册城乡规划师城乡规划管理与法规考试真题
  • 2012年城乡规划师规划实务考试真题及答案
  • 2013年城乡规划师规划原理考试真题
  • 2013年城乡规划师相关知识考试真题
  • 2014年城乡规划市管理与法规考试真题
  • 查看注册城市规划师考试全部真题>>
规划师考试热点文章排行榜
  • 2025年注册城乡规划师考试哪家培训好?哪个网校课
  • 2025年注册城乡规划师考几科目?城乡规划师培训机
  • 2024年注册城乡规划师考试合格标准(已公布)
  • 2025年注册城乡规划师考试时间:9月20日-21
  • 2025年注册城乡规划师预计报名时间6月17日-7
  • 2024年城乡规划师成绩预计12月公布!备考推荐环
  • 2024年注册城乡规划师成绩查询时间及查分入口(已
  • 2024年河北注册城乡规划师考试合格标准(已公布)