
根据教育部统一安排,2023年下半年全国中小学教师资格考试面试将于2023年12月9日-10日进行。现将广东省2023年下半年中小学教师资格考试面试潮州考区有关事项公告如下:
一、面试对象
(一)潮州市户籍人员;
(二)持有潮州市居住证并在有效期内的外市户籍人员;
(三)潮州市内普通高等学校三年级及以上的本科学生、毕业学年的专科学生;
(四)持港澳台居民居住证或港澳居民来往内地通行证或五年有效期台湾居民来往大陆通行证的港澳台居民。
以上人员须已参加中小学教师资格考试笔试且各科笔试成绩合格并在有效期内,方可报名参加本次面试。
二、报名条件
(一)具有中华人民共和国国籍,身体健康。
(二)遵守宪法和法律,热爱教育事业,具有良好的思想品德。
(三)未达到国家法定退休年龄。
(四)符合《教师法》规定的学历要求:
1.报考幼儿园教师资格面试,应当具备幼儿师范学校毕业及其以上学历。
2.报考小学教师资格面试,应当具备中等师范学校毕业及其以上学历。
3.报考初级中学教师资格面试,应当具备高等师范专科学校或者其他大学专科毕业及其以上学历。
4.报考高级中学教师资格面试和中等专业学校、技工学校、职业高级中学文化课、专业课教师资格面试,应当具备高等师范院校本科或者其他大学本科毕业及其以上学历。
5.报考中等职业学校实习指导教师资格(包括中等专业学校、技工学校、职业高级中学实习指导教师资格)面试,应当具备中等职业学校毕业及其以上学历。
港澳台居民参加全国中小学教师资格考试面试的报名条件,按照《教育部办公厅中共中央台湾工作办公室秘书局国务院港澳事务办公室秘书行政司关于港澳台居民在内地(大陆)申请中小学教师资格有关问题的通知》(教师厅〔2019〕1号)规定执行。
被撤销教师资格的,从撤销教师资格之日起,5年内不得报名参加考试;受到剥夺政治权利,或故意犯罪受到有期徒刑以上刑事处罚的,不得报名参加考试。曾参加教师资格考试有违规行为的,按照《国家教育考试违规处理办法》的相关规定执行。
三、面试内容及科目
(一)面试内容
面试依据教育部印发的《中小学和幼儿园教师资格考试标准(试行)》和《考试大纲(试行)》(面试部分)进行,包括备课(或活动设计)、试讲(或演示)、答辩(或陈述)等环节。面试主要考核职业道德、心理素质、仪表仪态、言语表达、思维品质等教学基本素养和教学设计、教学实施、教学评价等教学基本技能。考生可登录“NTCE-中国教育考试网”(https://ntce.neea.edu.cn)查阅各科目考试大纲。
(二)面试科目
1.幼儿园教师资格面试不分科目。
2.小学教师资格面试分语文、数学、英语、道德与法治、科学、体育、音乐、美术、心理健康教育、信息技术、小学全科、特殊教育,共12个科目。
3.初级中学教师资格面试分语文、数学、英语、道德与法治、历史、地理、物理、化学、生物、音乐、体育与健康、美术、信息技术、历史与社会、科学、心理健康教育、日语、俄语、特殊教育,共19个科目。
4.高级中学教师资格面试分语文、数学、英语、思想政治、历史、地理、物理、化学、生物、音乐、体育与健康、美术、信息技术、通用技术、心理健康教育、日语、俄语、特殊教育,共18个科目。
5.中等职业学校文化课教师面试科目与高级中学教师面试科目相同。中等职业学校专业课教师和实习指导教师的教师资格面试按《广东省中等职业学校专业课教师和实习指导教师资格考试面试大纲》(粤教继函〔2016〕37号)规定进行。
四、报考流程
(一)个人信息核对
考生登陆“NTCE-中国教育考试网”(https://ntce.neea.edu.cn)核对个人信息。如个人信息发生变更,须携考生身份证、网上打印的笔试成绩列表、公安部门开具的个人信息变更证明(户口本或带有公章的其他纸质证明)、本人签名的书面变更申请(格式不限,须注明个人信息、联系方式及需要变更信息的准考证号码),提交至教师资格考试笔试报考机构办理更正手续。提交申请时间为2023年10月23日-27日(仅工作日受理),逾期不予受理。考生可于11月3日起自行登陆“NTCE-中国教育考试网”查看变更结果,考试机构不另行通知。
(二)网上报名
网上报名时间:2023年11月8日-11日。
符合面试报考条件的考生在报名时间内,登录“NTCE-中国教育考试网”按照栏目指引进行网上报名,准确填写面试类别、面试科目和面试考区等信息。报名时间截止后,报名系统将自动关闭,不再受理考生报名。
内地考生可选择户籍所在地、居住地(须办理当地居住证且在有效期内)、就读学校所在地(仅限普通高等学校三年级及以上的全日制本科学生、毕业学年的全日制专科学生和全日制在读研究生,含在内地就读的港澳台学生)为报考考区。高校在校生可选择在户籍所在地或就读学校所在地报考。港澳台居民可选择居住地(须办理港澳台居民居住证且在有效期内)或教师资格考试笔试报考地为报考考区。
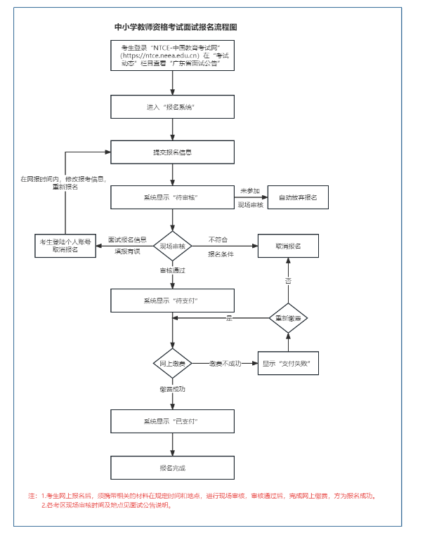
面试报名流程如下:

(三)现场审核
根据属地管理原则,考生网上报名完成后,应在规定时间内由本人持相关证明材料原件和复印件到潮州市教育行政主管部门指定的现场审核点进行资格审核。
1.审核时间安排
潮州市高级中学审核全市(包括韩山师范学院)申报高级中学、中等职业学校和中等职业学校实习指导面试资格的考生,审核时间:2023年11月9日、11月10日、11月13日共3天,每天上午8:30—11:30,下午2:30—5:30;
潮安区教育局审核潮安区辖区范围内申报初级中学、小学和幼儿园面试资格的考生,时间:2023年11月9日、11月10日、11月13日共3天,每天上午8:30—11:30,下午2:30—5:30;
饶平县教育局审核饶平县辖区范围内申报初级中学、小学和幼儿园面试资格的考生,时间:2023年11月9日、11月10日、11月13日共3天,每天上午8:30—11:30,下午2:30—5:30;
湘桥区南春中学审核湘桥区辖区范围内(包括韩山师范学院、韩山师范学院潮州师范分院)申报初级中学、小学和幼儿园面试资格的考生,时间:2023年11月9日、11月10日、11月13日共3天,每天上午8:30—11:30,下午2:30—5:30。
潮州市高级中学、潮州市湘桥区南春中学和潮安区教育局现场审核点实行手机小程序预约报名审核,饶平县教育局审核点因报名人数不多不用预约。具体预约操作如下图。

现场审核地点:

3.现场审核需提交以下证明材料
(1)在户籍报考的考生:
①第二代居民身份证原件和复印件(需在有效期内);
②毕业证书原件和复印件;
③本人户口本或集体户口证明原件和复印件。
(2)居住地在潮州市的考生:
①第二代居民身份证原件和复印件(需在有效期内);
②毕业证书原件和复印件;
③居住证原件和复印件(当地居住证需在有效期内)。
(3)在潮州市就读的考生:
①第二代居民身份证原件和复印件(需在有效期内);
②学生证原件和复印件(需有学校名称及注册完整信息)和学校学籍管理部门出具的在籍学习证明,具体样式见附件1。
(4)港澳台地区的考生:
①港澳台居民居住证或港澳居民来往内地通行证或五年有效期台湾居民来往大陆通行证原件和复印件;
②学历(学位)证书原件和复印件。
(5)潮州户籍或在潮州居住在外省(市)就读的考生:
①第二代居民身份证原件和复印件(需在有效期内);
②学生证原件和复印件(需有学校名称及注册完整信息)和学校学籍管理部门出具的在籍学习证明,具体样式见附件1;
③本人户口本或集体户口证明原件和复印件。
④居住证原件和复印件(当地居住证需在有效期内)。
现场审核确认后,报名信息不得更改。未经现场审核的考生,视为自动放弃本次面试报名。
(四)网上缴费
网上缴费时间:2023年11月14日24:00前。
考生通过现场审核后,须于11月14日24:00前登录“NTCE-中国教育考试网”进行网上缴费,支付成功后即为报名完成。现场审核通过但未在规定时间内缴费者视为自动放弃报名,逾期不再补缴。
根据教育部考试中心《关于中小学教师资格考试考务费标准的公告》(教试中心函〔2015〕147号)和《广东省发展改革委广东省财政厅关于改革我省职业资格考试收费标准管理方式的通知》(粤发改规〔2019〕3号)的规定,面试费按每考生280元/人·次的标准收取。面试费一旦缴纳后不予退费,请考生注意。
(五)准考证打印
准考证打印时间:完成报名的考生,2023年12月4日至12月9日可以登录“NTCE-中国教育考试网”打印准考证。
(六)面试
面试时间:2023年12月9日-10日。
考生应按准考证上注明的时间、考点和场次参加面试。考生须携带有效身份证件和准考证参加考试,请考生仔细阅读准考证上的说明。
各类考生面试程序如下:
第一类:报考幼儿园教师资格,小学语文、数学、英语、道德与法治、科学、体育、音乐、美术等科目教师资格,初级中学语文、数学、英语、道德与法治、历史、地理、物理、化学、生物、音乐、体育与健康、美术、信息技术、历史与社会、科学等科目教师资格,高级中学语文、数学、英语、思想政治、历史、地理、物理、化学、生物、音乐、体育与健康、美术、信息技术、通用技术等科目教师资格:
1.抽题。考点工作人员登录面试测评系统,从题库中随机抽取试题(幼儿园类别考生从抽取的2道试题中任选1道,其余类别只抽取1道试题),考生确认后,工作人员打印试题清单。
2.备课。考生持试题清单、备课纸进入备课室,撰写教案(或活动演示方案)。备课时间20分钟。
3.回答规定问题。考生由工作人员引导进入指定面试室。考官从试题库中随机抽取2道规定问题,要求考生回答。时间5分钟左右。
4.试讲或演示。考生按准备的教案(或活动演示方案)进行试讲(或演示)。时间10分钟。
5.答辩。考官围绕考生试讲(或演示)内容进行提问,考生答辩。时间5分钟左右。
6.评分。考官依据评分标准对考生面试表现进行综合评分。
第二类:报考小学的心理健康教育、信息技术、小学全科、特殊教育,初中、高中、中职文化课的心理健康教育、日语、俄语、特殊教育等科目教师资格:
1.抽题。考生从报考科目的教材(考点提供)中随机抽取章节(课),作为备课和试讲内容。其中,“小学全科”先从语、数、英、音、体、美六科中随机抽取1门科目,再从该科目教材中随机抽取章节(课),作为备课和试讲内容。工作人员将考生抽取的章节(课)登记在试题卡上,考生签名确认。试题卡一式两份,考生一份,考官组一份。
2.备课。考生持试题卡、备课纸,进入备课室,撰写教案(或活动演示方案)。备课时间20分钟。
3.回答规定问题。考生由工作人员引导进入指定面试室。考官从“面试测评系统”中随机抽取2道规定问题,要求考生作答。时间5分钟左右。
4.试讲(演示)。考生按照准备的教案(或活动演示方案)进行试讲(或演示)。时间10分钟。
5.答辩。考官围绕学生试讲(或演示)内容进行提问,考生答辩。时间5分钟左右。“小学全科”考官适当提问非试讲科目的知识。
6.评分。考官依据评分标准对考生面试表现进行综合评分。
第三类:报考中等职业学校专业课教师和实习指导教师的教师资格:
1.考生自带(也可由考点提供)一本正式出版的本专业中职或以上学校的专业课或实习指导教材。抽题室工作人员对考生自带教材进行审核。审核通过后,考生随机抽取章节内容作为备课和试讲内容。抽题室工作人员将考生所抽题目登记在备课纸上,一式两份,考生签名确认后,一份交由考生备课,一份由考务工作人员交给考官。
2.备课。考生根据抽取的备课内容,进行教学设计。时间20分钟。
报考专业课教师的考生应按理论课或理实一体化课的要求,进行教学设计。报考实习指导教师的考生应按实验实训课的要求,进行教学设计。
3.专业概述。考生针对拟任教专业进行专业概述。时间5分钟左右。
4.试讲(演示)。考生按照准备的教学方案进行试讲(或演示)。时间10分钟。
5.答辩。考官围绕考生试讲(或演示)内容进行提问,考生答辩。时间5分钟左右。
6.评分。考官依据评分标准对考生面试表现进行综合评分。
(七)成绩公布
面试成绩公布时间:2024年1月10日。
考生可在面试成绩公布后登录“NTCE-中国教育考试网”查询本人的面试成绩。考生如对本人成绩有异议,可在成绩公布后10个工作日内向报考考区申请成绩复核。复核内容仅限于是否漏评、漏登分,成绩统计合成是否有误,不涉及评分标准掌握宽严问题。
已通过中小学教师资格考试(笔试和面试)的考生,可自行登录“NTCE-中国教育考试网”下载、打印PDF版考试合格证明。
五、考试违规处理
中小学教师资格考试属于《中华人民共和国刑法修正案》中“法律规定的国家考试”范畴,考生在考试过程中,违规作弊或提供虚假证明材料的,按照《国家教育考试违规处理办法》和《中华人民共和国刑法修正案》的规定接受有关部门的处理。
六、其他注意事项
(一)考生须本人进行网上报名和现场审核确认,并对所填报的报考信息和提供的现场审核材料的准确性、真实性负责。禁止学校或任何机构替*生报名,对违反规定而影响本人面试的,责任由考生本人承担。
(二)网上报名系统有判别考生笔试成绩是否具备面试报名资格的功能,考生只有在所报面试类别和科目对应的笔试各科目成绩均合格且在有效期内,才能在“NTCE-中国教育考试网”上进行面试报名。
(三)考生注册报名时上传的照片应为本人近6个月内的免冠正面证件照,此照片将用于准考证和考试合格证明,请考生按规定上传照片,如因照片上传不合格而影响本人考试的,责任由考生承担。
(四)参加2023年下半年之前全国中小学教师资格考试笔试成绩合格的考生,在面试报名时需要重新进行注册和填报个人信息,重新注册操作不影响考生的面试报名资格。参加2023年下半年笔试考试的考生不用重新注册。
(五)考生忘记注册密码可通过以下途径重置:
1.如果考生手机号未更换,请通过短信获取密码。考生可通过报名注册时所填写的手机号码短信获取密码。
如收不到短信,可在工作时间内拨打短信专属客服电话:010-82345677。
2.如果考生手机号已更换,请先人工申请修改手机号。
如有疑问,考生可在工作时间内通过拨打教育部考试中心客服电话进行咨询(客服电话010-82345677)。
已取得中小学教师资格考试合格证明且在有效期内的考生,可在每年春季或秋季,向户籍所在地、居住地(须办理当地居住证且在有效期内)、就读学校所在地(仅限应届毕业生和在读研究生,含港澳台学生)教育行政部门申请认定相应的教师资格。港澳台居民向居住地、教师资格考试所在地教育行政部门申请认定相应的教师资格。教师资格认定的具体时间、流程、需提交的材料等事宜,请向拟申请认定教师资格所在地的认定机构咨询。广东省每年中小学教师资格认定信息敬请关注“中国教师资格网”(https://www.jszg.edu.cn),广东省教育厅网站(http://edu.gd.gov.cn),广东省教育厅官方微信(广东教育),
潮州市教育局官方微信(潮州教育),潮州市政府网(http://www.chaozhou.gov.cn/zwgk/szfgz/sjyj/index.html)。
(七)更多中小教师资格考试面试相关信息,敬请关注“NTCE-中国教育考试网”,广东省教育厅官方网站和广东省教育厅官方微信(广东教育)。如有疑问可拨打咨询电话020-37628372。
附件1:学籍证明(样式).docx