
招商银行成立于1987年,是中国境内第一家完全由企业法人持股的股份制商业银行。2022年,招商银行位列《财富》世界500强第174位,连续4年荣获《欧洲货币》“中国佳银行”奖,创造该奖项历的首次“四连冠”,2023年,招商银行位列英国《银行家》杂志全球银行1000强榜单第11位。
招商银行佛山分行位于粤港澳大湾区的核心城市佛山,成立于2005年8月,是全国第27家、广东省第4家一级分行,下辖中山分行、江门分行2家二级分行,目前拥有员工约1400人,设立营业机构36家,私人银行中心5家。招商银行佛山分行紧紧围绕区域经济和产业发展方向,积极探索创新经营和服务新模式,不断提升客户服务能力,有力地支持区域实体经济,已成为佛山地区具品牌影响力的商业银行之一。
招商银行佛山分行现面向2024届优秀毕业生和海外归国留学生开展校园招聘,具体如下:
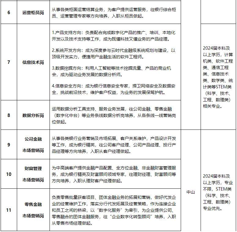
一、2024校园招聘招募岗位


二、申请条件
1.定向培养生要求2024届硕士及以上学历应届毕业生,其他岗位要求2024届大学本科及以上学历应届毕业生;境内院校:2024年1月1日-2024年7月31日毕业,在2024年7月前获得教育部认可的毕业证及学位证,境外院校:2023年1月1日-2024年7月31日毕业,在2024年7月前获得学历(学位)证及教育部留学服务中心颁发的学历学位认证。应聘者须为初次就业,未与其他单位建立劳动关系。
2.定向培养生、市场营销岗、柜员岗专业不限,STEM类(科学、技术、工程、数理类)专业优先;信息技术岗、数据分析岗要求计算机类、软件工程类、通信工程类、信息技术类、数学类、统计类等STEM类专业。
3.积极乐观、抗压性强;团队协作,善于思考;拼搏创新,持续学习;具有较好的沟通协调能力。
三、招商银行佛山分行公司金融营销方向定向培养生培养计划
(一)目标:培养银行业优秀的专家型人才。
(二)招商银行佛山分行公司金融营销方向定向培养生的培养方式:
1、“1+2+N”。1年基础岗位轮岗,2年分行专业岗位历练,N年职业生涯跟踪培养,全面了解银行业务及工作流程;
2、系统性专项培训,加速专业能力提升;
3、专业岗位后备人才库,自主规划职业生涯;
4、管理与专业双通道,成就人才发展;
5、在3年培养期间,为管理定向培养生匹配不同的师傅(Buddy)和导师(Mentor)作为辅导人,双导师辅导制,快速成长。
(三)培养计划将给你提供:
1、全面的业务学习;
2、前沿的创新项目;
3、人性化的管理方式;
4、开放的工作氛围;
5、广阔的成长空间;
6、打造个人品牌,提升人力资本。
四、招商银行佛山分行私人银行方向定向培养生培养计划
(一)目标:培养银行业未来的私人银行家
(二)招商银行佛山分行私人银行方向定向培养生培养方式:
1、“1+2+N”。1年基础岗位轮岗,2年私钻中心或专业岗位历练,N年职业生涯跟踪培养,全面了解财富管理、私人银行业务及工作流程;
2、总行、分行多层级系统性专项培训,加速专业能力提升;
3、财富管理体系各岗位跟岗锻炼,全面提升财富管理专业能力;
4、在3年培养期间,为学员匹配不同的师傅(Buddy)和导师(Mentor)作为辅导人,双导师辅导制,快速成长。
(三)培养计划将给你提供:
1、前沿的财富管理理念;
2、全面的零售业务学习;
3、人性化的管理方式;
4、开放的工作氛围;
5、广阔的成长空间;
6、打造个人品牌,提升人力资本。
五、宣讲及面试安排
1.校园宣讲会
9月,我们计划走进以下学校举行校园宣讲会,并在宣讲结束后立即开展首轮面试!请您尽早网申投递简历,具体安排我们将以短信方式进行通知,也可通过“招商银行佛山分行”微信公众号关注相关信息。

2.直播宣讲
招商银行佛山分行2024年校园招聘将开展直播宣讲,与你线上面对面。参与直播走进招商银行佛山分行,倾听员工成长故事,详细了解岗位信息,还有机会获得简历PASS卡(直接进入笔试环节)哦!投递简历后,请关注直播具体通知!也可通过“招商银行佛山分行”微信公众号关注相关信息。
3.了解我们
校招行程等信息将在微网页http://cmbchinafs.zhaopin.com/持续更新,收藏此链接Get更多信息,多多关注我们哦。
六、招聘整体流程安排
温馨提示:
1.请注意务必尽早网申,确保不要错过笔试面试哦!
2.各环节通知将通过95555发出,请留意相关短信通知,请勿设置短信屏蔽。
七、简历投递
1.网上申请
应聘者请登录招商银行官方招聘网站career.cmbchina.com投递电子简历,路径:“校园招聘”→“应届生招聘(马上投递)”→招聘机构选择“佛山分行”。
2.官方微信
关注“招商银行招聘”微信公众号平台,路径:“招了”→“校园招聘”→招聘机构选择“佛山分行”。
3.输入以下网址直接投递
输入以下网址注册登录后选择意向岗位投递:
移动端:https://t.zhaopin.com/06u9qp
PC端:https://t.zhaopin.com/06u9qq
4.内部推荐
联系招商银行师兄师姐,请他们通过“招商银行招聘”微信公众号平台,点击“招了”→“YOU伯乐”→“点击校招内推”进行内部推荐,收到内推短信和邮件后按要求完成简历投递,请注意内推方式一定要自己完善简历后才能完成简历投递哦。
温馨提示:我们将以短信方式通知应聘者笔试、面试具体时间、地点、注意事项等,请尽早投递简历,并请注意接收信息(请勿直接回复95555)。投递时请注意详细准确填写,所有个人资料须真实无误,如有虚假信息,申请人将被取消资格。
同学们可通过“招商银行佛山分行”微信公众号关注我行校园招聘相关信息,如有疑问也可通过邮箱“cmbfs@cmbchina.com”与我们联系。