首页
>
中考
>
最新信息
>
山东中考
>
济南中考
>
山东济南2023年高中阶段学校招生填报志愿指导手册(不含莱芜
山东济南2023年高中阶段学校招生填报志愿指导手册(不含莱芜区、钢城区)
时间:2023-06-29 16:59:00 来源:济南市教育局 [字体:
小
中
大
]
【#
中考
# #
山东济南2023年高中阶段学校招生填报志愿指导手册(不含莱芜区、钢城区)
#】
®
无忧考网
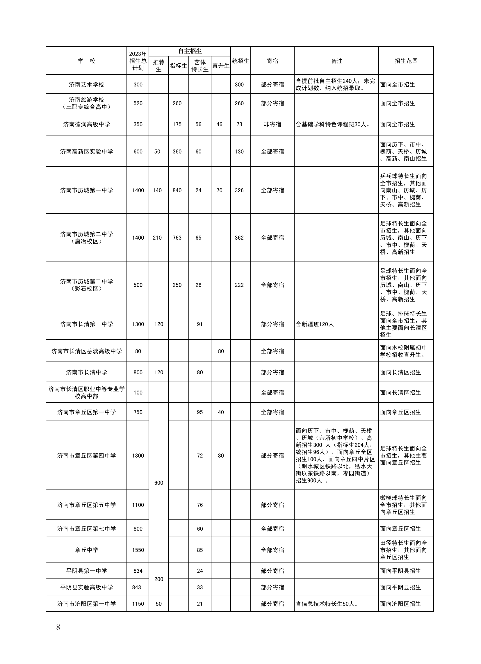
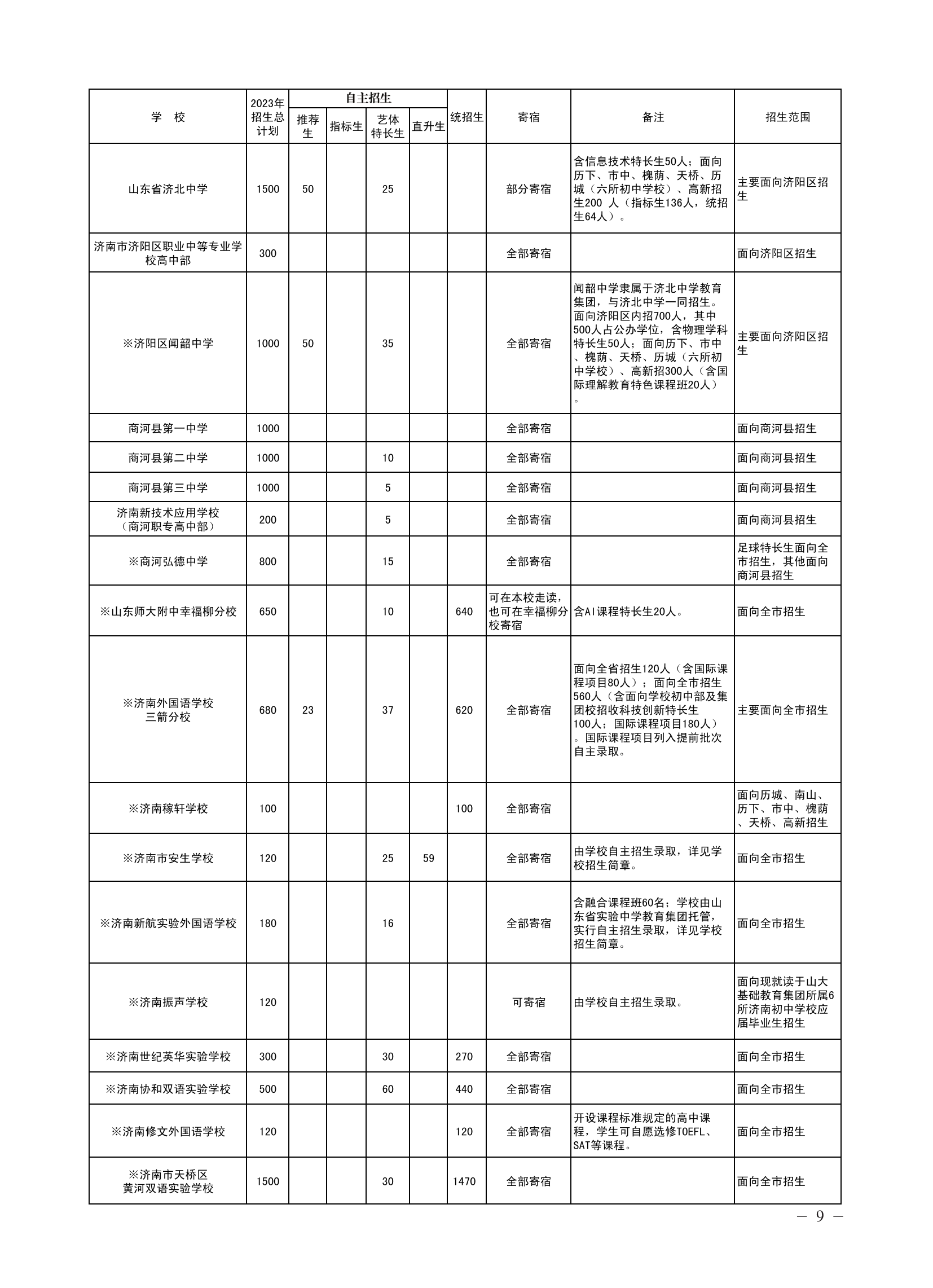
从济南市教育局了解到,山东济南2023年高中阶段学校招生填报志愿指导手册(不含莱芜区、钢城区)已公布,详细内容如下:
点击进入:(
查看完整版
)
=中考试题推荐=
2025年山东济南中考道德与法治试题及答案
2024年山东济南中考语文试题及答案
2024年山东济南中考历史试题及答案
2024年山东济南中考化学试题及答案
2024年山东济南中考数学真题及答案
2023年山东济南中考道德与法治试题及答案
查看中考全部真题 >>
=中考文档推荐=
2025年山东济南中考道德与法治试题及答案
2025年山东济南市莱芜区、钢城区中考录取时间:7月10日起
2025年山东济南市莱芜区、钢城区中考志愿填报时间及入口:7月8日起
2025年山东济南市莱芜区、钢城区高中阶段填报志愿指导手册
2025年山东济南中考录取时间:7月4日-30日(不含莱芜区、钢城区)
2025年山东济南中考志愿填报时间及入口:7月8日起(不含莱芜区、钢城区)
查看中考全部文档 >>
山东济南2023年高中阶段学校招生填报志.docx
立即下载Word高清文档,方便收藏和打印(873字)
编辑推荐:
下载Word文档
中考山东热点文章排行榜
2025年山东临沂中考成绩查询入口查分网站:htt
山东淄博中考时间2025年具体时间:6月13日-1
2025年山东临沂中考成绩查询时间及查分入口:7月
山东济南中考时间2025年具体时间:6月13日-1
2025年山东聊城中考成绩查询入口查分网站:htt
2024年山东济南中考数学真题及答案
2025年山东枣庄中考时间及科目:6月13日-15
山东德州中考时间2025年具体时间:6月13日-1