首页 > 中考 > 真题题库 > 黑龙江中考 > 2002年黑龙江省中考语文真题及答案

2002年黑龙江省中考语文真题及答案(Word版)

时间:2023-05-29 17:05:00   来源:无忧考网     [字体:小 中 大]

【文档名称】 2002年黑龙江省中考语文真题及答案(Word版).doc

【文档格式】 Word版

【文档下载】 点击下载WORD文档

【文档预览】 无忧考网整理发布2002年黑龙江省中考语文真题及答案(Word版),前五页预览如下:


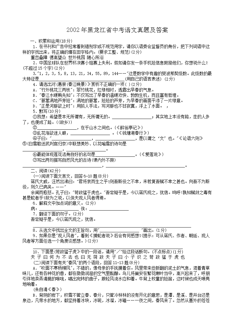
2002年黑龙江省中考语文真题及答案.doc
立即下载Word高清文档,方便收藏和打印
编辑推荐:
下载Word文档
=中考试题推荐=
  • 2025年黑龙江齐齐哈尔中考道德与法治试题及答案
  • 2025年黑龙江齐齐哈尔中考语文试题及答案
  • 2025年黑龙江齐齐哈尔中考英语试题及答案
  • 2025年黑龙江齐齐哈尔中考物理试题及答案
  • 2025年黑龙江齐齐哈尔中考数学试题及答案
  • 2025年黑龙江齐齐哈尔中考生物试题及答案
  • 2025年黑龙江齐齐哈尔中考历史试题及答案
  • 2025年黑龙江齐齐哈尔中考化学试题及答案
  • 查看中考全部真题>>
中考黑龙江热点文章排行榜
  • 2025年黑龙江大庆中考成绩查询入口查分网站:ht
  • 2025年黑龙江绥化中考成绩查询入口查分网站:(微
  • 2025年黑龙江大庆中考时间及科目:6月25日-2
  • 2025年黑龙江齐齐哈尔中考成绩查询入口查分网站:
  • 2025年黑龙江哈尔滨市中考体育改革方案公布 总分
  • 2025年黑龙江佳木斯中考成绩查询入口查分网站:h
  • 2025年黑龙江哈尔滨中考成绩查询入口查分网站:w
  • 2025年黑龙江伊春中考时间及科目安排