
军校招生政治考核工作较往年时间有所提前,考生即日起可展开政治考核工作。
一、考核对象
政治考核对象为志愿报考军队院校的考生。基本条件:①参加2022年全国普通高等学校招生统一考试的普通中学高中应届、往届毕业生;②未婚,年龄不低于17周岁、不超过20周岁(截至2022年8月31日);③高中阶段体质测试成绩及格(含)以上。
二、方法流程
1.考生可从天津市“招考资讯网”(www.zhaokao.net)自行下载打印或从区兵役机关(区人民武装部,下同)领取《军队院校招收普通高中毕业生政治考核表》(以下简称《政治考核表》),规范填写个人信息。(下拉底部链接可下载电子版)
2.考生填写《政治考核表》个人信息后,在户籍所在地兵役机关、教育部门、公安机关协助下完成政治考核,将《政治考核表》交至区兵役机关。
3.各区兵役机关会同公安、教育等部门于军检前完成意愿考生的政治考核工作,并报送警备区招生办公室。
三、填表说明(后附样表)
1.《军队院校招收普通高中毕业生政治考核表》采用A3纸双面打印后对折(选择“双面打印”“短边翻页”设置打印)。第1、2、3页“由政治考核对象本人填写”内容可以使用计算机录入打印或手工填写,机打输入时字体为仿宋_GB2312、字号小4号(字数多,可缩小字号),手工填写用蓝黑色或黑色墨水,字迹要工整;表中文字一律使用汉字简化字,表中年、月、日一律使用阿拉伯数字。
2.“照片”,使用本人近期免冠正面红底彩色一寸照片,可以打印或粘贴。
3.“姓名”“曾用名”栏,以公安户籍系统登记为准,不得采用同音字。
4.“出生日期”栏,按照“2000.01.13”格式填写。
5.“政治面貌”栏,从“中共党员、共青团员、群众”中选择填写。★意愿报考战略支援部队信息工程大学的考生政治面貌必须为中共党员或共青团员★(以下专业除外:测绘工程、遥感科学与技术、导航工程、军事地理信息工程、地理科学、作战环境工程、地理空间智能)。
6.“民族”栏,按照“X族”格式填写。
7.“宗教信仰”栏,填写无(或其他)。
8.“文化程度”栏,填写高中,往届毕业生按“高中,往届毕业”格式填写。
9.“婚姻状况”栏,据实填写未婚。
10.“毕业(就读)学校”栏,填写考生学籍所在学校。
11.“是否报考对政治条件有特别要求的专业”栏,意愿报考战略支援部队信息工程大学的考生,该栏要填“是”。
12.“户籍所在地”栏,按照户口本上户口所在地填写详细地址,如“天津市宝坻区三里河东路XX号花园小区2单元502门”。
13.“高考报名所在地”栏,填写考生报考所在地,如:“天津市河西区”。
14.“经常居住地”栏,填写连续居住1年以上的地方,填写详细地址。
15.“考生号”栏,填写14位考生号。
16.“通信地址及邮编”栏,填写详细地址,具体到门牌号。
17.“本人手机及家庭电话”栏,填写考生常用手机号码和家庭固定电话号码或监护人常用手机号码(2个号码必填)
18.“本人主要经历”栏,按照本人经历,从上小学开始,逐条填写,每条1行。具体格式为,起止时间:201X.09-201X.06;就读学校或所在单位:XX市XX小学;职业:学生;证明人及联系电话:XXX15XXXXXXXXX。
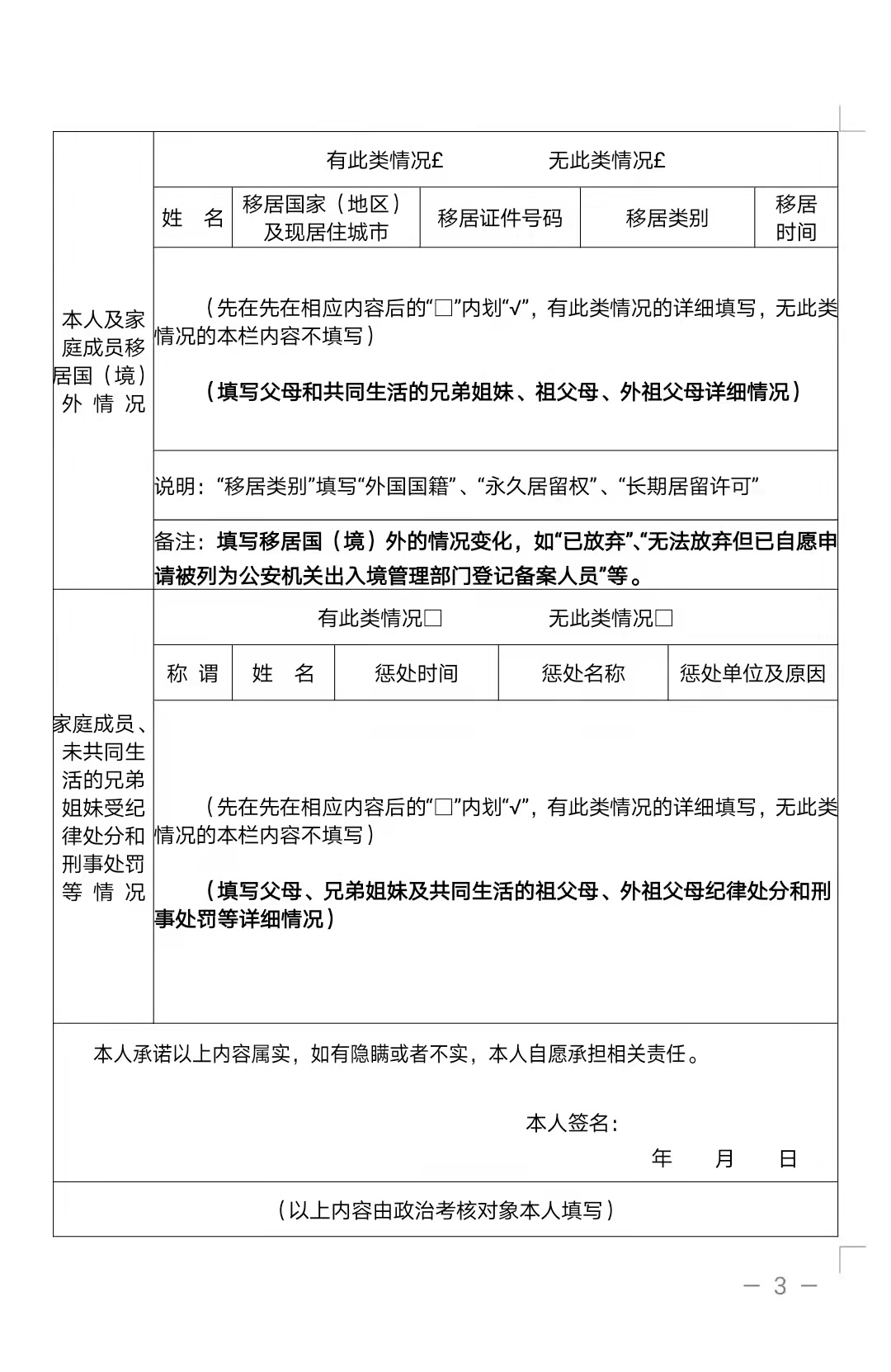
19.填写栏中列明“有此类情况、无此类情况”的,先在相应内容后的方框内划“√”,有此类情况的详细填写,无此类情况的本栏内容不填写。
20.“本人受奖惩情况”除填写有关奖励表彰情况外,也应如实填写受纪律处分、刑事处罚等情况。
21.“本人出国(境)情况”栏,有此类情况的,应填写截至填报时出国(境)情况。所到国家(地区)应填写从出国至回国期间到过的所有国家(地区),包括过境的国家(地区);事由主要包括求学、探亲、访友、学术交流、就医、旅游,以及继承、接受和处理财产等;证明人及联系电话填写国(境)内电话能联系上的人员及电话。
22.“家庭成员”是指父母和兄弟姐妹,共同生活的祖父母、外祖父母。
23.“本人、家庭成员移居国(境)外情况”栏,填写本人及家庭成员移居国(境)外情况。本人、家庭成员原本就是外国公民或者香港、澳门、台湾居民的,按照“移居国(境)外”情形填写;“备注”处填写移居国(境)外的情况变化,如“已放弃”、“无法放弃但已自愿申请被列为公安机关出入境管理部门登记备案人员”等。
24.“家庭成员、未共同生活的兄弟姐妹受纪律处分和刑事处罚等情况”栏,主要填写家庭成员、未共同生活的兄弟姐妹受纪律处分和刑事处罚等情况。
25.“初步政治考核意见”栏,由其户籍所在地或者经常居住地公安派出所,在政治考核表相应栏目填写考核意见、加盖单位公章。
26.“走访调查意见”栏,意愿报考对政治条件有特别要求专业的普通高中毕业生(意愿报考战略支援部队信息工程大学的考生,在“是否报考对政治条件有特别要求的专业”栏填“是”),并按规定完成走访调查。
27.“政治考核结论”栏,由区兵役机关作出结论,加盖征兵政治考核专用章并签字。





天津警备区招生办公室咨询电话:
022-84636360、84636365
(6月20日-7月20日,早8:00-12:00,下午2:30-6:00)