首页 > 高考 > 真题题库 > 西藏高考 > 2022年西藏高考地理真题及答案

2022年西藏高考地理真题及答案(Word版)

时间:2022-06-14 10:44:00   来源:无忧考网     [字体:小 中 大]

【文档名称】 2022年西藏高考地理真题及答案(Word版).doc

【文档格式】 Word版

【文档下载】 点击下载WORD文档

【文档预览】 无忧考网整理发布2022年西藏高考地理真题及答案(Word版),前五页预览如下:

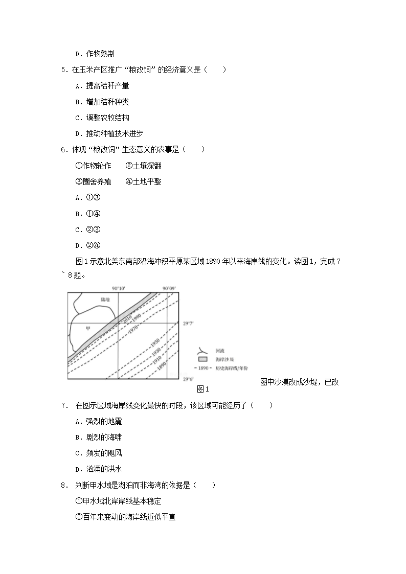
2022年西藏高考地理真题及答案.doc
立即下载Word高清文档,方便收藏和打印
编辑推荐:
下载Word文档
=高考试题推荐=
  • 2025年西藏普通高中学业水平选择性考试化学真题及答案
  • 2025年西藏普通高中学业水平选择性考试政治真题及答案
  • 2025年西藏普通高中学业水平选择性考试物理真题及答案
  • 2025年西藏普通高中学业水平选择性考试生物真题及答案
  • 2025年西藏普通高中学业水平选择性考试历史真题及答案
  • 2025年西藏普通高中学业水平选择性考试地理真题及答案
  • 2025年西藏高考语文试题及答案
  • 2025年西藏高考英语试题及答案
  • 查看高考全部真题>>
高考西藏热点文章排行榜
  • 2025年西藏高考成绩查询网站查分入口:西藏教育考
  • 西藏高考时间2025年具体时间安排(6月7日-8日
  • 2025年西藏拉萨高考时间、科目、总分及各科分值(
  • 2025年西藏高考志愿填报时间:6月29日-7月4
  • 2025年西藏高考时间、科目、总分及各科分值(6月
  • 2025年西藏高考录取分数线(已公布)
  • 2025年西藏高考成绩查询时间、录取分数线公布时间
  • 西藏2025年军队院校普通高中毕业生招生计划公布