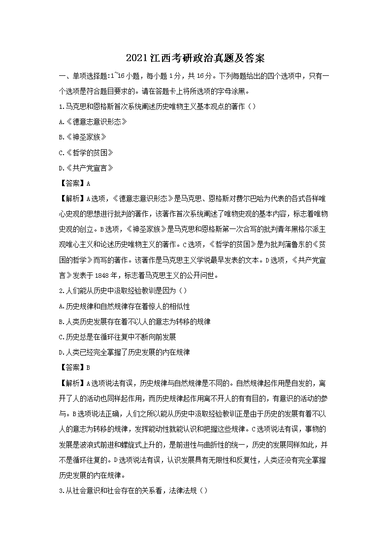
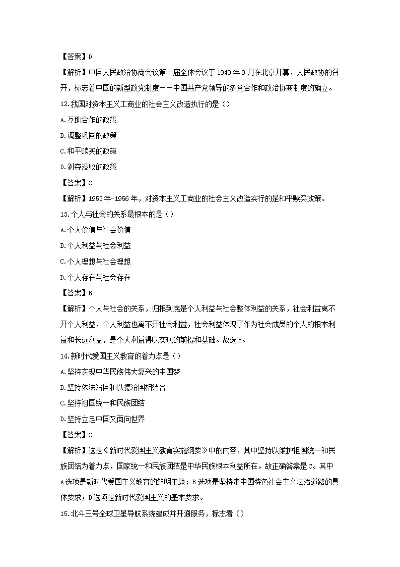
首页 > 考研 > 真题题库 > 江西考研 > 2021江西考研政治真题及答案

2021江西考研政治真题及答案(Word版)

时间:2022-05-09 16:59:00   来源:无忧考网     [字体:小 中 大]

【文档名称】 2021江西考研政治真题及答案(Word版).doc

【文档格式】 Word版

【文档下载】 点击下载WORD文档

【文档预览】 无忧考网整理发布2021江西考研政治真题及答案(Word版),前五页预览如下:


2021江西考研政治真题及答案.doc
立即下载Word高清文档,方便收藏和打印
编辑推荐:
下载Word文档
=考研试题推荐=
  • 2018年江西师范大学中国现当代文学及外国文学考研真题
  • 2018年江西师范大学中国古典文献学考研真题
  • 2018年江西师范大学中国古代文学及文艺理论考研真题
  • 2018年江西师范大学语文教育学考研真题
  • 2018年江西师范大学心理学专业综合考研真题
  • 2018年江西师范大学程序设计(C语言)考研真题
  • 2017年江西师范大学心理学专业综合考研真题
  • 2017年江西师范大学教育技术学与教学设计及教育技术学考研真题
  • 查看考研全部真题>>
考研江西热点文章排行榜
  • 江西考研时间2025年考试时间及科目:2024年1
  • 江西2025年考研成绩公布时间 预计2月24日后公
  • 2025年江西考研评卷预计于2月20日前完成 考研
  • 江西省教育考试院2025年考研成绩查询入口2月24
  • 2025年江西考研成绩查询入口2月24日上午12时
  • 2025年江西研究生考试成绩查询入口(已开通)
  • 江西景德镇2025年硕士研究生招生考试网上报名公告
  • 2025年江西南昌考研成绩查询时间:2月24日左右