首页 > 考研 > 真题题库 > 江苏考研 > 2021江苏考研英语一真题及答案

2021江苏考研英语一真题及答案(Word版)

时间:2022-04-27 17:17:00   来源:无忧考网     [字体:小 中 大]

【文档名称】 2021江苏考研英语一真题及答案(Word版).doc

【文档格式】 Word版

【文档下载】 点击下载WORD文档

【文档预览】 无忧考网整理发布2021江苏考研英语一真题及答案(Word版),前五页预览如下:


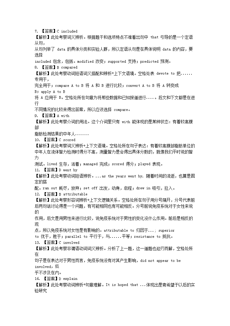
2021江苏考研英语一真题及答案.doc
立即下载Word高清文档,方便收藏和打印
编辑推荐:
下载Word文档
=考研试题推荐=
  • 2024年江苏南京审计大学税务专业基础考研真题
  • 2024年江苏南京审计大学金融学综合考研真题
  • 2024年江苏南京审计大学保险专业基础考研真题
  • 2024年江苏省南京审计大学汉语基础考研真题
  • 2024年江苏省南京审计大学国际商务专业基础考研真题
  • 2024年江苏省南京审计大学公共管理学考研真题
  • 2024年江苏省南京审计大学法学综合一考研真题
  • 2023年江苏扬州大学作物栽培学与作物育种学考研真题A卷
  • 查看考研全部真题>>
考研江苏热点文章排行榜
  • 2025年江苏研究生考试成绩查询入口(已开通)
  • 2025年江苏考研成绩查询时间公布 2月底前开通查
  • 江苏考研时间2025年考试时间及科目:2024年1
  • 2025年江苏南京考研成绩查询时间公布 2月底前开
  • 江苏2025年考研成绩什么时候出来 预计2月24日
  • 江苏东南大学2025年硕士研究生招生考试复试分数线
  • 2025年江苏考研成绩查询时间入口2月24日14:
  • 江苏2025年研考顺利结束 成绩预计将于2025年