首页 > 考研 > 真题题库 > 河南考研 > 2021河南考研英语一真题及答案

2021河南考研英语一真题及答案(Word版)

时间:2022-04-14 14:54:00   来源:无忧考网     [字体:小 中 大]

【文档名称】 2021河南考研英语一真题及答案(Word版).doc

【文档格式】 Word版

【文档下载】 点击下载WORD文档

【文档预览】 无忧考网整理发布2021河南考研英语一真题及答案(Word版),前五页预览如下:


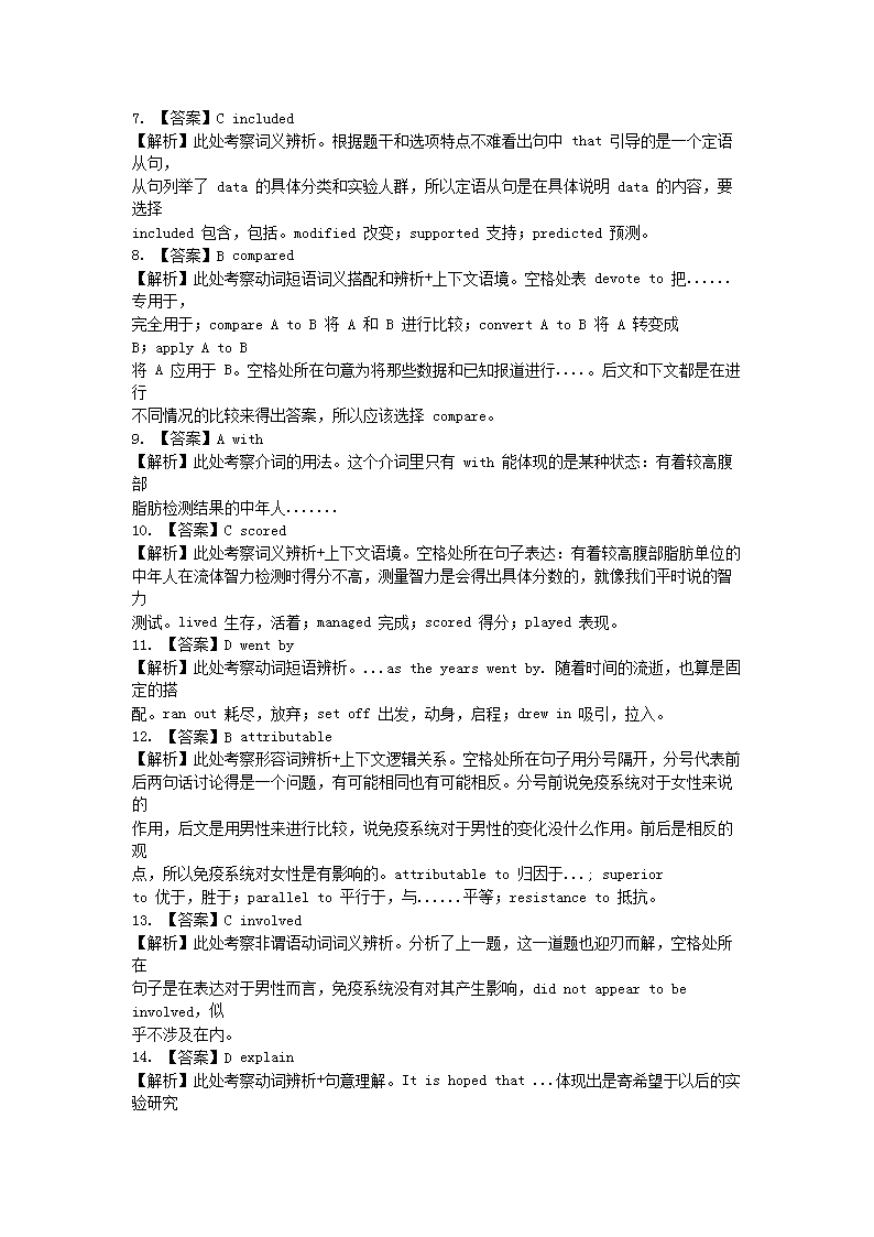
2021河南考研英语一真题及答案.doc
立即下载Word高清文档,方便收藏和打印
编辑推荐:
下载Word文档
=考研试题推荐=
  • 2013年河南师范大学语言学概论与写作考研真题A卷
  • 2013年河南师范大学语文课程与教学论考研真题A卷
  • 2013年河南师范大学西方经济学考研真题B卷
  • 2014年河南财经政法大学金融学综合考研真题
  • 2014年河南财经政法大学高等数学考研真题
  • 2014年河南财经政法大学概论考研真题
  • 2014年河南财经政法大学法学综合考研真题
  • 2014年河南财经政法大学C程序设计考研真题
  • 查看考研全部真题>>
考研河南热点文章排行榜
  • 河南2025年考研成绩公布时间 预计2月24日后公
  • 河南考研时间2025年考试时间及科目:2024年1
  • 河南2025年考研网上报名时间公布 预报名入口10
  • 2025年河南研究生考试成绩查询入口(已开通)
  • 2025年河南考研成绩查询时间入口2月24日后开通
  • 2025年河南硕士研究生招生考试网上报名公告 附报
  • 河南2026年全国硕士研究生招生考试网上确认时间:
  • 河南2025年考研网上确认系统入口开通(中国研究生