首页 > 考研 > 真题题库 > 四川考研 > 2012四川考研政治真题及答案

2012四川考研政治真题及答案(Word版)

时间:2022-03-23 16:11:00   来源:无忧考网     [字体:小 中 大]

【文档名称】 2012四川考研政治真题及答案(Word版).doc

【文档格式】 Word版

【文档下载】 点击下载WORD文档

【文档预览】 无忧考网整理发布2012四川考研政治真题及答案(Word版),前五页预览如下:


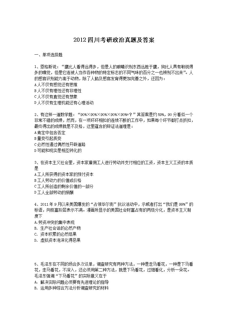
2012四川考研政治真题及答案.doc
立即下载Word高清文档,方便收藏和打印
编辑推荐:
下载Word文档
=考研试题推荐=
  • 2022年四川轻化工大学工业设计工程考研真题A卷
  • 2018年四川成都信息工程大学农业综合知识一考研真题
  • 2021年四川轻化工大学心理学基础考研真题A卷
  • 2021年四川轻化工大学生物化学考研真题A卷
  • 2021年四川轻化工大学设计素描考研真题A卷
  • 2021年四川轻化工大学农业知识综合四考研真题A卷
  • 2021年四川轻化工大学农村发展概论考研真题A卷
  • 2021年四川轻化工大学教育综合考研真题A卷
  • 查看考研全部真题>>
考研四川热点文章排行榜
  • 四川2025年考研成绩公布时间 预计2月24日后公
  • 四川考研时间2025年考试时间及科目:2024年1
  • 四川2025年退役大学生士兵专项硕士研究生招生计划
  • 2025年四川考研考前温馨提示二:考研时间为12月
  • 四川大学2025年硕士研究生招生考试复试分数线
  • 2025年四川广安报考点(5158)硕士研究生招生
  • 四川电子科技大学2025年硕士研究生招生考试复试分
  • 2025年四川研究生考试成绩查询入口(已开通)