【文档名称】 2016年陕西空军工程大学土木工程专业基础综合考研真题(A卷)(Word版).doc
【文档格式】 Word版
【文档下载】 点击下载WORD文档
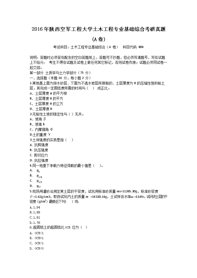
【文档预览】 无忧考网整理发布2016年陕西空军工程大学土木工程专业基础综合考研真题(A卷)(Word版),前五页预览如下:




【文档名称】 2016年陕西空军工程大学土木工程专业基础综合考研真题(A卷)(Word版).doc
【文档格式】 Word版
【文档下载】 点击下载WORD文档
【文档预览】 无忧考网整理发布2016年陕西空军工程大学土木工程专业基础综合考研真题(A卷)(Word版),前五页预览如下:



