首页 > 会考 > 真题题库 > 北京会考 > 2003年北京普通高中会考语文真题及答案

2003年北京普通高中会考语文真题及答案(Word版)

时间:2021-10-14 17:06:00   来源:无忧考网     [字体:小 中 大]

【文档名称】 2003年北京普通高中会考语文真题及答案(Word版).doc

【文档格式】 Word版

【文档下载】 点击下载WORD文档

【文档预览】 无忧考网整理发布2003年北京普通高中会考语文真题及答案(Word版),前五页预览如下:


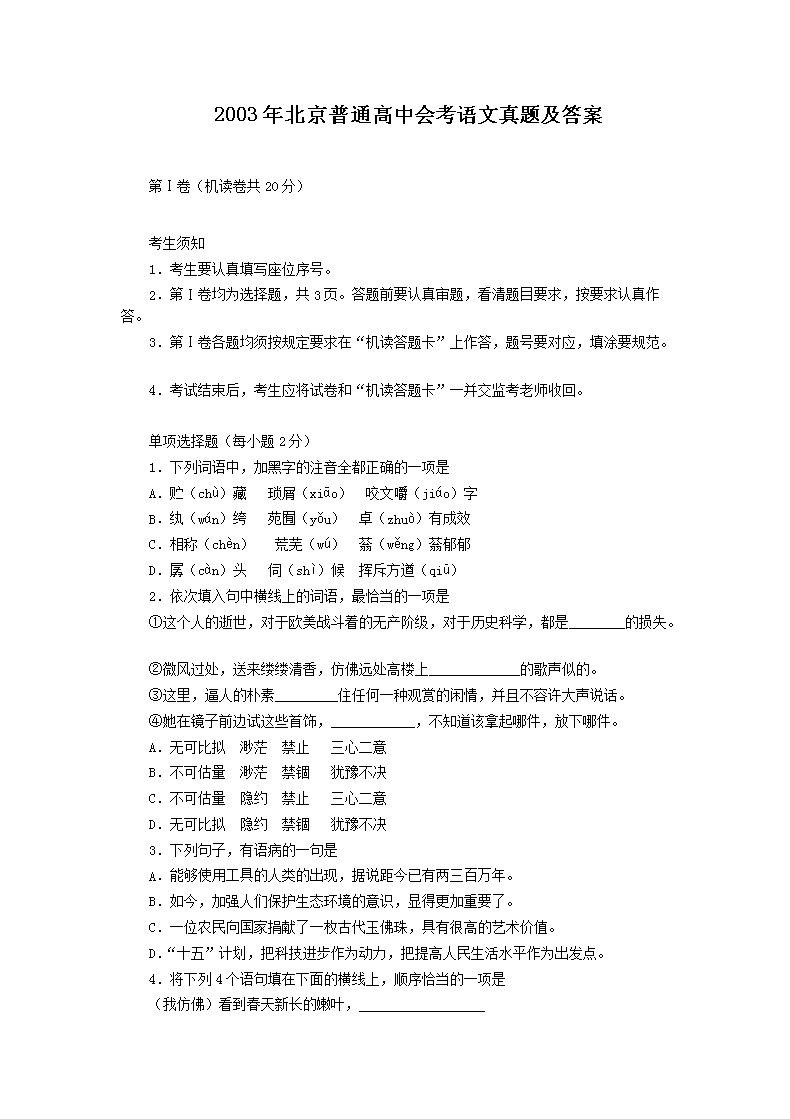
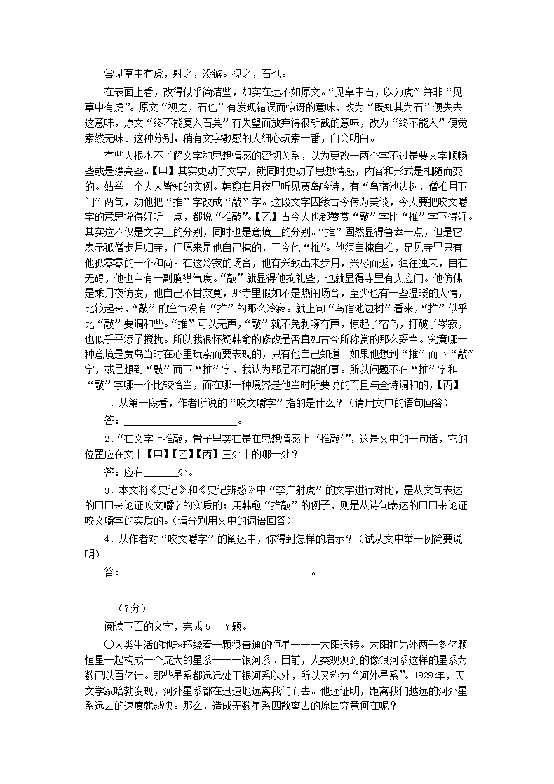
2003年北京普通高中会考语文真题及答案.doc
立即下载Word高清文档,方便收藏和打印
编辑推荐:
下载Word文档
=会考试题推荐=
  • 2025年北京学考选择性考试物理真题及答案
  • 2025年北京学考选择性考试生物真题及答案
  • 2025年北京学考选择性考试历史真题及答案
  • 2025年北京学考选择性考试化学真题及答案
  • 2025年北京学考选择性考试地理真题及答案
  • 2025年北京学考选择性考试政治真题及答案
  • 2024年北京学考等级性考试思想政治试题及答案
  • 2024年北京学考等级性考试物理试题及答案
  • 查看高中会考全部真题>>
会考北京热点文章排行榜
  • 2025年北京第一次普通高中学业水平合格性考试成绩
  • 北京2025年第二次普通高中学业水平合格性考试时间
  • 2025年北京第一次普通高中学业水平合格性考试时间
  • 2025年北京第一次普通高中学业水平合格性考试成绩
  • 2025年北京海淀第一次普通高中学业水平合格性考试
  • 北京2025年第二次普通高中学业水平合格性考试成绩
  • 2025年北京东城第一次普通高中学业水平合格性考试
  • 北京2025年第一次普通高中学业水平合格性考试定于