首页 > 小升初 > 真题题库 > 陕西小升初 > 西安小升初 > 2017年陕西西安小升初综合素质真题

2017年陕西西安小升初综合素质真题(Word版)

时间:2021-06-28 17:58:00   来源:无忧考网     [字体:小 中 大]

【文档名称】 2017年陕西西安小升初综合素质真题(Word版).doc

【文档格式】 Word版

【文档下载】 点击下载WORD文档

【文档预览】 无忧考网整理发布2017年陕西西安小升初综合素质真题(Word版),前五页预览如下:


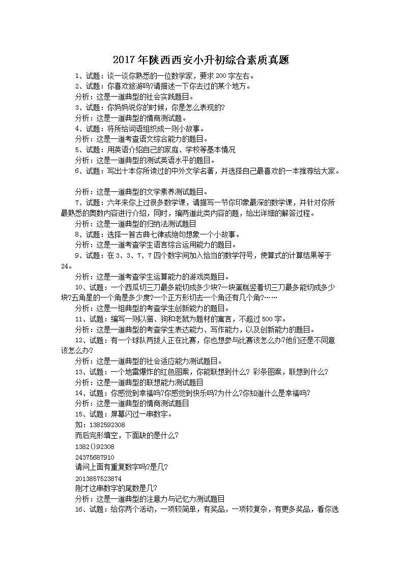
2017年陕西西安小升初综合素质真题.doc
立即下载Word高清文档,方便收藏和打印
编辑推荐:
下载Word文档
=小升初试题推荐=
  • 2021年陕西咸阳秦都区小升初英语真题及答案
  • 2022年陕西咸阳秦都区小升初语文真题
  • 2022年陕西安康石泉县小升初语文真题及答案
  • 2022年陕西榆林府谷县小升初数学真题及答案
  • 2022年陕西汉中勉县小升初数学真题及答案
  • 2022年陕西西安未央区小升初数学真题及答案
  • 2022年陕西宝鸡陈仓区小升初数学真题及答案
  • 2021年陕西商洛丹凤县小升初语文真题及答案
  • 查看小升初全部真题>>
小升初陕西热点文章排行榜