首页 > 中考 > 真题题库 > 内蒙古中考 > 呼和浩特中考 > 2020内蒙古呼和浩特中考历史真题及答案

2020内蒙古呼和浩特中考历史真题及答案(Word版)

时间:2021-05-31 11:12:00   来源:无忧考网     [字体:小 中 大]

【文档名称】 2020内蒙古呼和浩特中考历史真题及答案(Word版).doc

【文档格式】 Word版

【文档下载】 点击下载WORD文档

【文档预览】 无忧考网整理发布2020内蒙古呼和浩特中考历史真题及答案(Word版),前五页预览如下:


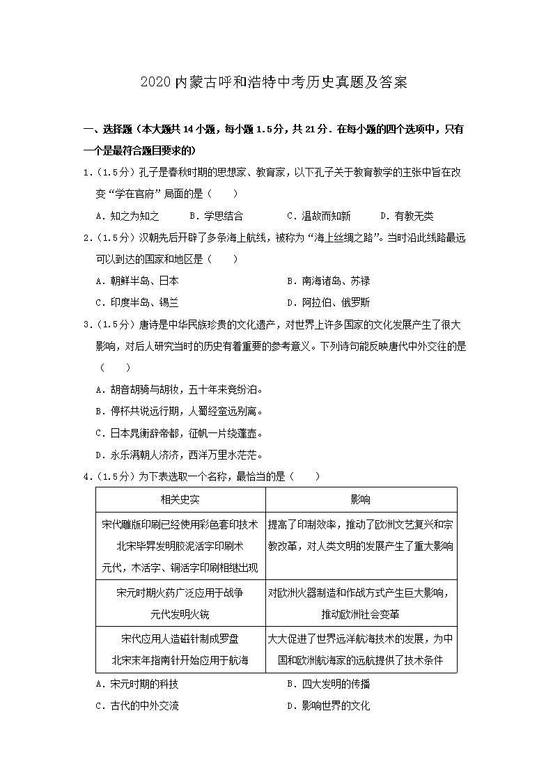
2020内蒙古呼和浩特中考历史真题及答案.doc
立即下载Word高清文档,方便收藏和打印
编辑推荐:
下载Word文档
=中考试题推荐=
  • 2025年内蒙古呼和浩特中考英语试题及答案
  • 2025年内蒙古呼和浩特中考物理试题及答案
  • 2025年内蒙古呼和浩特中考生物试题及答案
  • 2025年内蒙古呼和浩特中考历史试题及答案
  • 2025年内蒙古呼和浩特中考化学试题及答案
  • 2025年内蒙古呼和浩特中考地理试题及答案
  • 2025年内蒙古呼和浩特中考道德与法治试题及答案
  • 2025年内蒙古呼和浩特中考数学试题及答案
  • 查看中考全部真题>>
中考内蒙古热点文章排行榜
  • 内蒙古包头中考时间2025年具体时间、科目、总分和
  • 2025年内蒙古赤峰市中考成绩查询入口查分网站:h
  • 2025年内蒙古赤峰中考时间及科目安排
  • 内蒙古通辽中考时间2025年具体时间、科目、总分和
  • 内蒙古鄂尔多斯中考时间2025年具体时间、科目、总
  • 内蒙古赤峰中考时间2025年具体时间、科目、总分和
  • 内蒙古中考时间2025年具体时间、科目、总分和各科
  • 2025年内蒙古赤峰中考成绩查询时间:7月9日起(