首页
>
小升初
>
最新信息
>
广西小升初
>
桂林小升初
>
2021年广西桂林直属义务教育学校和市区初中招生入学工作的通
2021年广西桂林直属义务教育学校和市区初中招生入学工作的通知
时间:2021-05-26 15:25:00 来源:桂林市教育局 [字体:
小
中
大
]
【#
小升初
# #
2021年广西桂林直属义务教育学校和市区初中招生入学工作的通知
#】
®
无忧
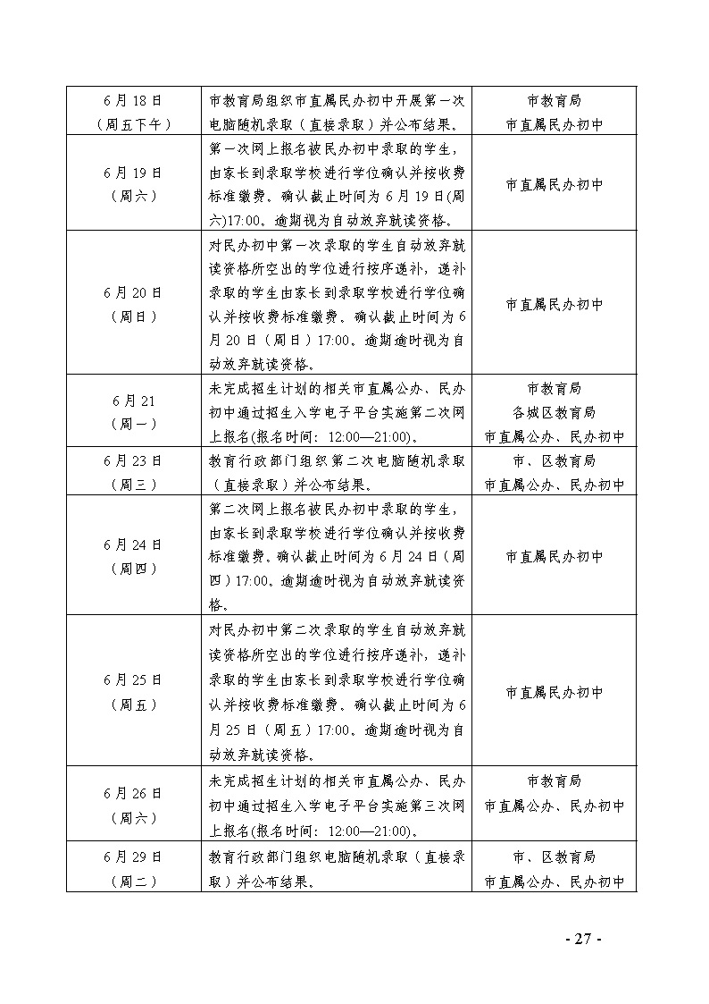
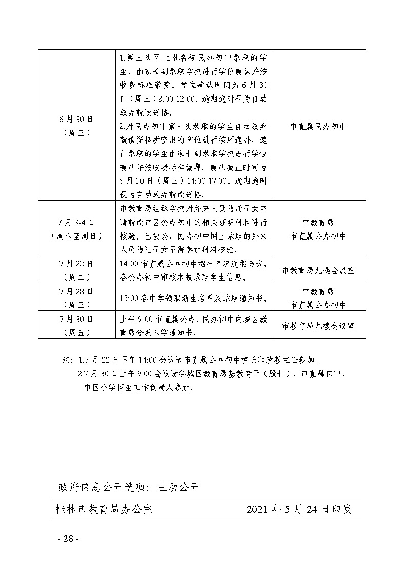
考网从桂林市教育局了解到,2021年广西桂林直属义务教育学校和市区初中招生入学工作的通知已经发布,为方便考生了解情况,现将有关事宜通知如下:
=小升初试题推荐=
2011年广西小升初英语真题及答案
2012年广西小升初语文真题及答案
2015年广西小升初英语真题及答案
2016年广西小升初语文真题及答案
2016年广西小升初英语真题及答案
2012年广西小升初英语真题及答案
查看小升初全部真题 >>
=小升初文档推荐=
广西桂林高铁园外国语学校2023年小升初录取名单(第二批)公布
2023年广西桂林市区小升初网上报名须知(报名时间6月26日及7月4日)
2022年广西桂林市区初中招生入学工作问答
关于做好广西桂林2022年市区初中招生入学工作的通知
2021年广西桂林小升初成绩查询网站入口:桂林市教育局
2021年广西桂林市区小升初奎光学校电脑随机派位名单(非城区)
查看小升初全部文档 >>
2021年广西桂林直属义务教育学校和市区.docx
立即下载Word高清文档,方便收藏和打印(2482字)
编辑推荐:
下载Word文档
小升初广西热点文章排行榜