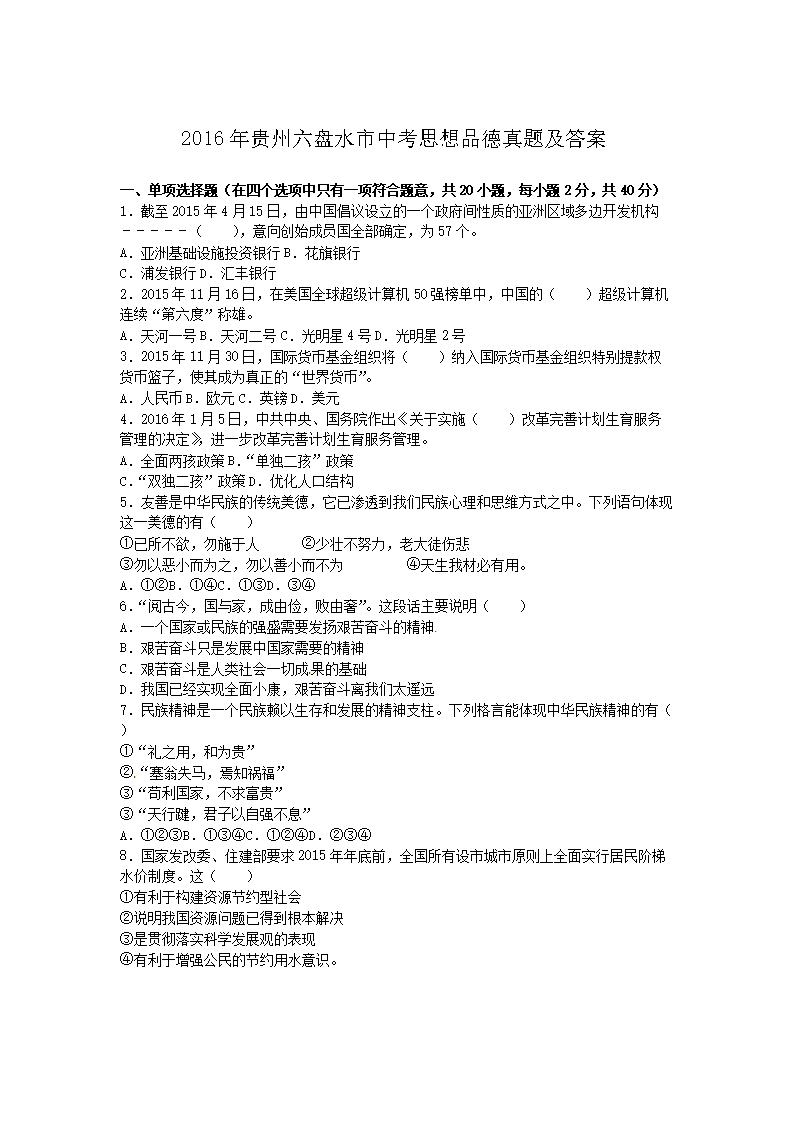
【文档名称】 2016年贵州六盘水市中考思想品德真题及答案(Word版).doc
【文档格式】 Word版
【文档下载】 点击下载WORD文档
【文档预览】 无忧考网整理发布2016年贵州六盘水市中考思想品德真题及答案(Word版),前五页预览如下:





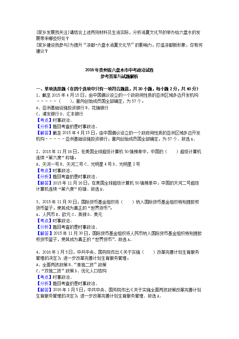
【文档名称】 2016年贵州六盘水市中考思想品德真题及答案(Word版).doc
【文档格式】 Word版
【文档下载】 点击下载WORD文档
【文档预览】 无忧考网整理发布2016年贵州六盘水市中考思想品德真题及答案(Word版),前五页预览如下:




