首页 > 中考 > 真题题库 > 北京中考 > 大兴中考 > 2018年北京大兴中考语文真题及答案

2018年北京大兴中考语文真题及答案(Word版)

时间:2021-05-18 14:18:00   来源:无忧考网     [字体:小 中 大]

【文档名称】 2018年北京大兴中考语文真题及答案(Word版).doc

【文档格式】 Word版

【文档下载】 点击下载WORD文档

【文档预览】 无忧考网整理发布2018年北京大兴中考语文真题及答案(Word版),前五页预览如下:


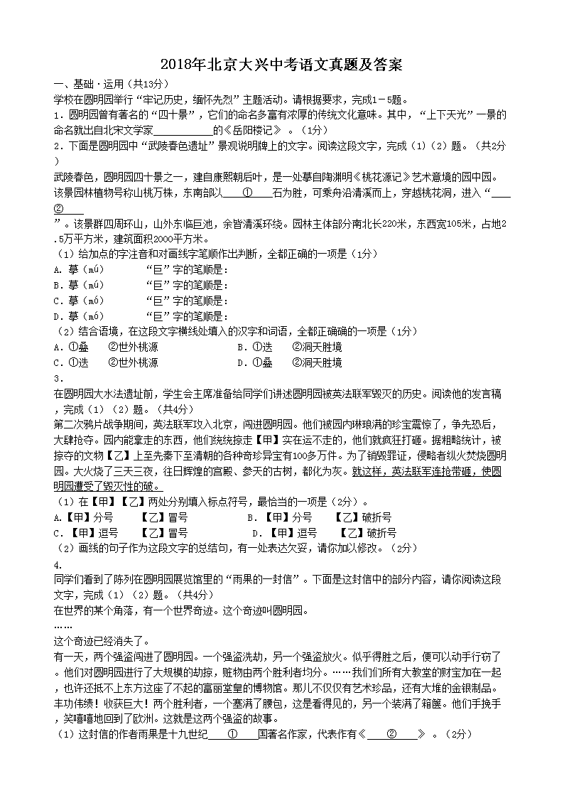
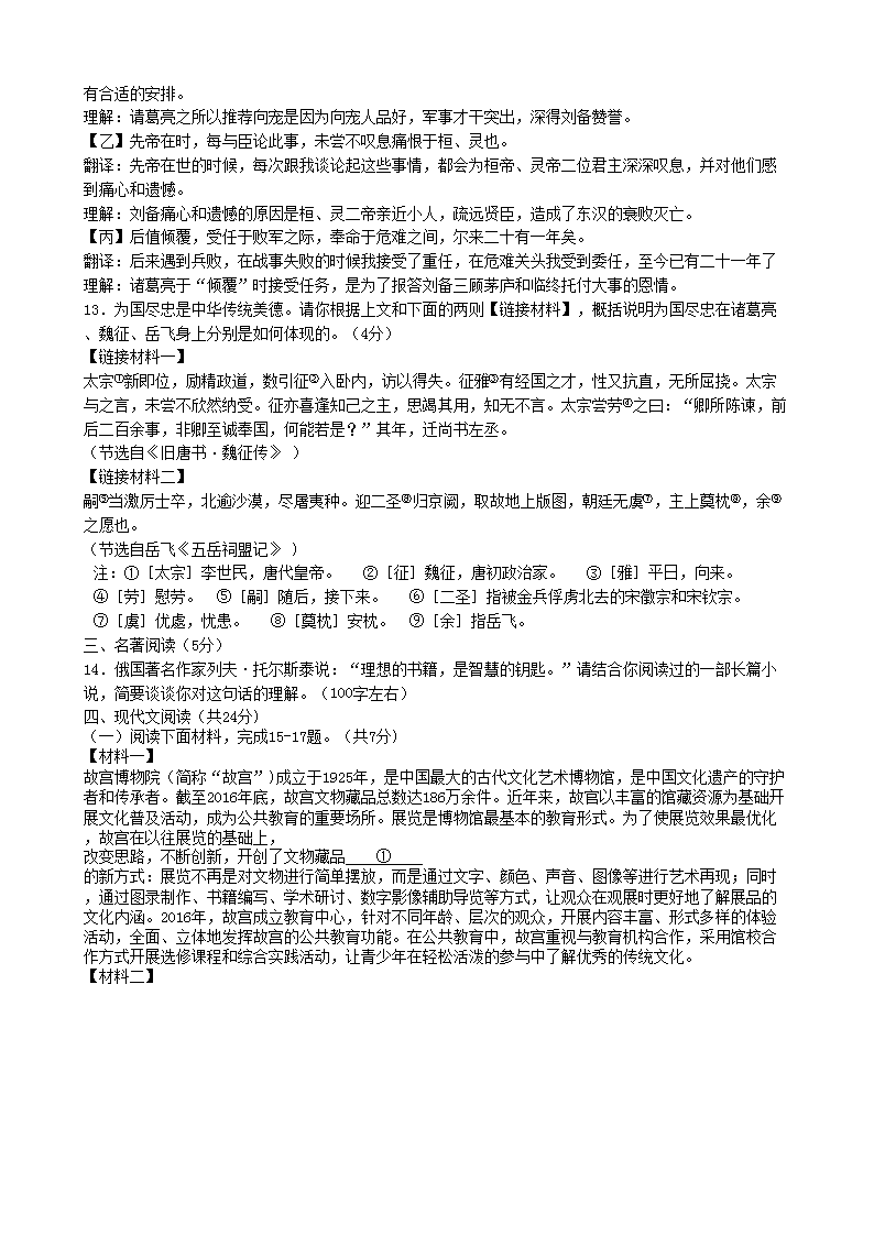
2018年北京大兴中考语文真题及答案.doc
立即下载Word高清文档,方便收藏和打印
编辑推荐:
下载Word文档
=中考试题推荐=
  • 2025年黑龙江大兴安岭中考道德与法治试题及答案
  • 2025年黑龙江大兴安岭中考语文试题及答案
  • 2025年黑龙江大兴安岭中考英语试题及答案
  • 2025年黑龙江大兴安岭中考物理试题及答案
  • 2025年黑龙江大兴安岭中考数学试题及答案
  • 2025年黑龙江大兴安岭中考生物试题及答案
  • 2025年黑龙江大兴安岭中考历史试题及答案
  • 2025年黑龙江大兴安岭中考化学试题及答案
  • 查看中考全部真题>>
中考北京热点文章排行榜
  • 2025年北京中考时间及各科目满分公布 中考总分5
  • 2025年北京中考成绩查询时间7月9日12:00
  • 2025年北京中考英语试题及答案
  • 2025年北京中考改革:初中学业水平考试道德与法治
  • 北京中考时间2025年具体时间及科目(6月24日至
  • 2025年北京中考满分为510分 附各科目总分分值
  • 2025年北京房山中考时间及各科目满分公布 中考总
  • 2025年北京海淀中考时间及各科目满分公布 中考总