【文档名称】 2016下半年宁夏教师资格考试幼儿综合素质真题及答案(Word版).doc
【文档格式】 Word版
【文档下载】 点击下载WORD文档
【文档预览】 无忧考网整理发布2016下半年宁夏教师资格考试幼儿综合素质真题及答案(Word版),前五页预览如下:





【文档名称】 2016下半年宁夏教师资格考试幼儿综合素质真题及答案(Word版).doc
【文档格式】 Word版
【文档下载】 点击下载WORD文档
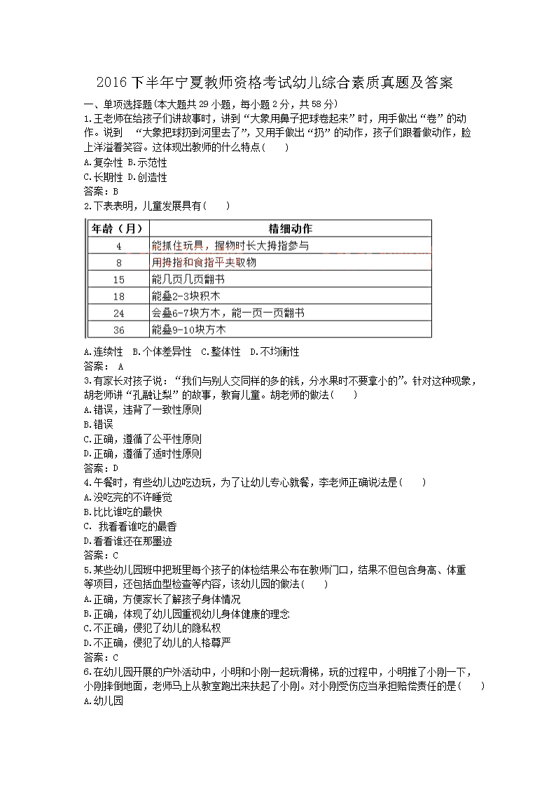
【文档预览】 无忧考网整理发布2016下半年宁夏教师资格考试幼儿综合素质真题及答案(Word版),前五页预览如下:




