首页 > 高考 > 真题题库 > 青海高考 > 2008年青海高考语文真题及答案

2008年青海高考语文真题及答案(Word版)

时间:2021-04-23 10:36:00   来源:无忧考网     [字体:小 中 大]

【文档名称】 2008年青海高考语文真题及答案(Word版).doc

【文档格式】 Word版

【文档下载】 点击下载WORD文档

【文档预览】 无忧考网整理发布2008年青海高考语文真题及答案(Word版),前五页预览如下:


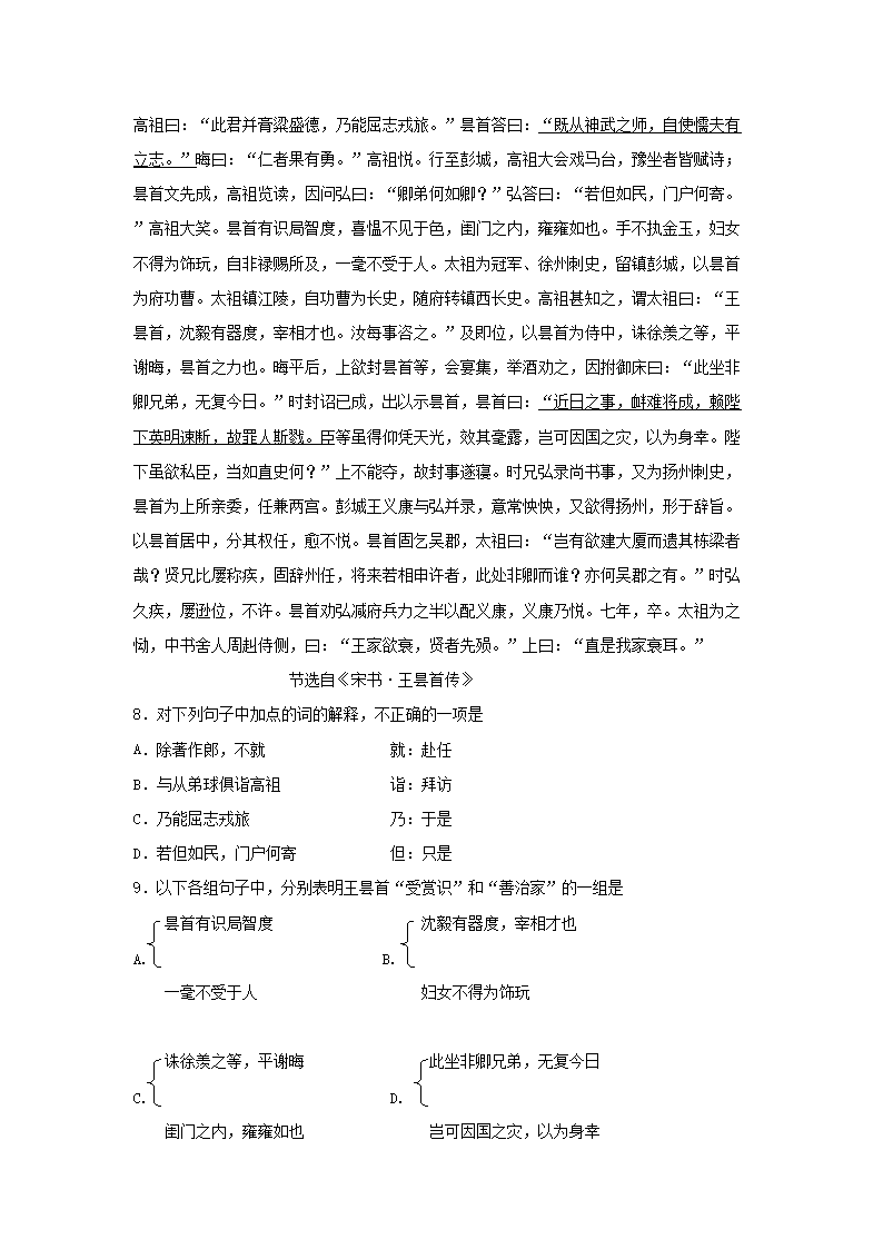
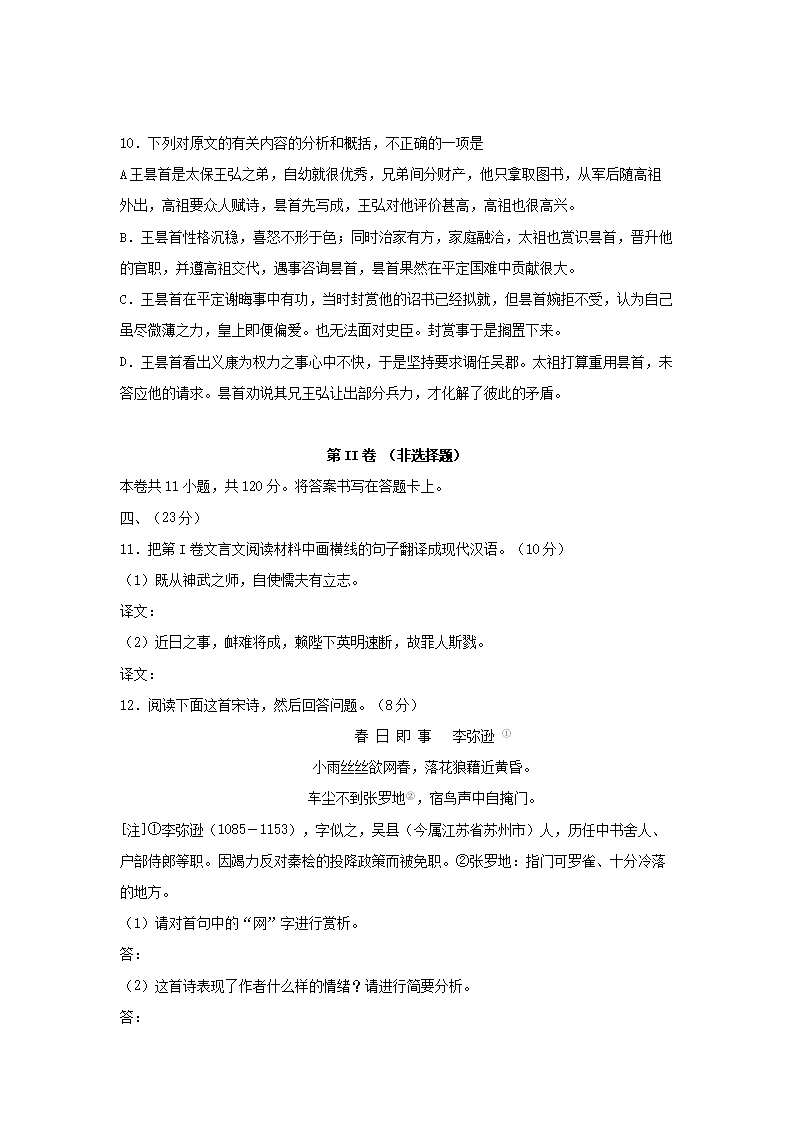
2008年青海高考语文真题及答案.doc
立即下载Word高清文档,方便收藏和打印
编辑推荐:
下载Word文档
=高考试题推荐=
  • 2025年青海普通高中学业水平选择性考试政治试题及答案
  • 2025年青海普通高中学业水平选择性考试物理试题及答案
  • 2025年青海普通高中学业水平选择性考试生物试题及答案
  • 2025年青海普通高中学业水平选择性考试历史试题及答案
  • 2025年青海普通高中学业水平选择性考试化学试题及答案
  • 2025年青海普通高中学业水平选择性考试地理试题及答案
  • 2025年青海高考语文试题及答案
  • 2025年青海高考英语试题及答案
  • 查看高考全部真题>>
高考青海热点文章排行榜
  • 青海省教育招生考试网:2025年青海高考网上报名入
  • 2025年青海高考成绩查询网站、查分入口:青海省教
  • 青海高考时间2025年具体时间及科目安排(6月7日
  • 2025年青海高考成绩查询时间及查分入口:6月25
  • 2025年青海高考录取批次分段设置及投档规则公布
  • 青海省教育考试网:2025年青海高考准考证打印入口
  • 2025年青海高考志愿填报在高考成绩公布后进行
  • 2025年青海高考考点考场查询入口网址:http: