首页 > 中考 > 最新信息 > 湖南中考 > 长沙中考 > 2021湖南长沙城区优质普通高中招收指标生实施政策

2021湖南长沙城区优质普通高中招收指标生实施政策

时间:2021-04-08 14:48:00   来源:长沙市教育局     [字体:小 中 大]
【#中考# #2021湖南长沙城区优质普通高中招收指标生实施政策#】©无忧考网从长沙市教育局了解到,2021湖南长沙城区优质普通高中招收指标生实施政策已经发布,为方便考生了解情况,现将有关事宜通知如下:
























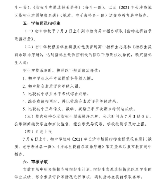
2021湖南长沙城区优质普通高中招收指标生实施政策
=中考试题推荐=
  • 2025年湖南长沙中考语文试题及答案
  • 2025年湖南长沙中考英语试题及答案
  • 2025年湖南长沙中考物理试题及答案
  • 2025年湖南长沙中考数学试题及答案
  • 2025年湖南长沙中考生物试题及答案
  • 2025年湖南长沙中考历史试题及答案
  • 查看中考全部真题 >>
=中考文档推荐=
  • 2025年湖南长沙市城区第一批次高中学校招生最低录取分数线发布
  • 2025年湖南长沙中考语文试题及答案
  • 2025年湖南长沙中考英语试题及答案
  • 2025年湖南长沙中考物理试题及答案
  • 2025年湖南长沙中考数学试题及答案
  • 2025年湖南长沙中考生物试题及答案
  • 查看中考全部文档 >>
2021湖南长沙城区优质普通高中招收指标.docx
立即下载Word高清文档,方便收藏和打印(664字)
编辑推荐:
下载Word文档
中考湖南热点文章排行榜
  • 湖南中考时间2025年时间表及具体科目安排(笔试6
  • 2025年湖南湘潭中考录取分数线发布时间:7月8日
  • 2025年湖南邵阳中考志愿填报时间及入口(5月26
  • 2025年湖南衡阳中考成绩查询入口查分网站:htt
  • 2025年湖南邵阳中考录取时间及录取结果查询入口(
  • 湖南永州中考时间2025年时间表及具体科目安排(笔
  • 湖南邵阳中考时间2025年时间表及具体科目安排(笔
  • 湖南衡阳中考时间2025年时间表及具体科目安排(笔