首页 > 高考 > 真题题库 > 天津高考 > 1992年天津高考物理真题及答案

1992年天津高考物理真题及答案(Word版)

时间:2021-04-02 17:20:00   来源:无忧考网     [字体:小 中 大]

【文档名称】 1992年天津高考物理真题及答案(Word版).doc

【文档格式】 Word版

【文档下载】 点击下载WORD文档

【文档预览】 无忧考网整理发布1992年天津高考物理真题及答案(Word版),前五页预览如下:


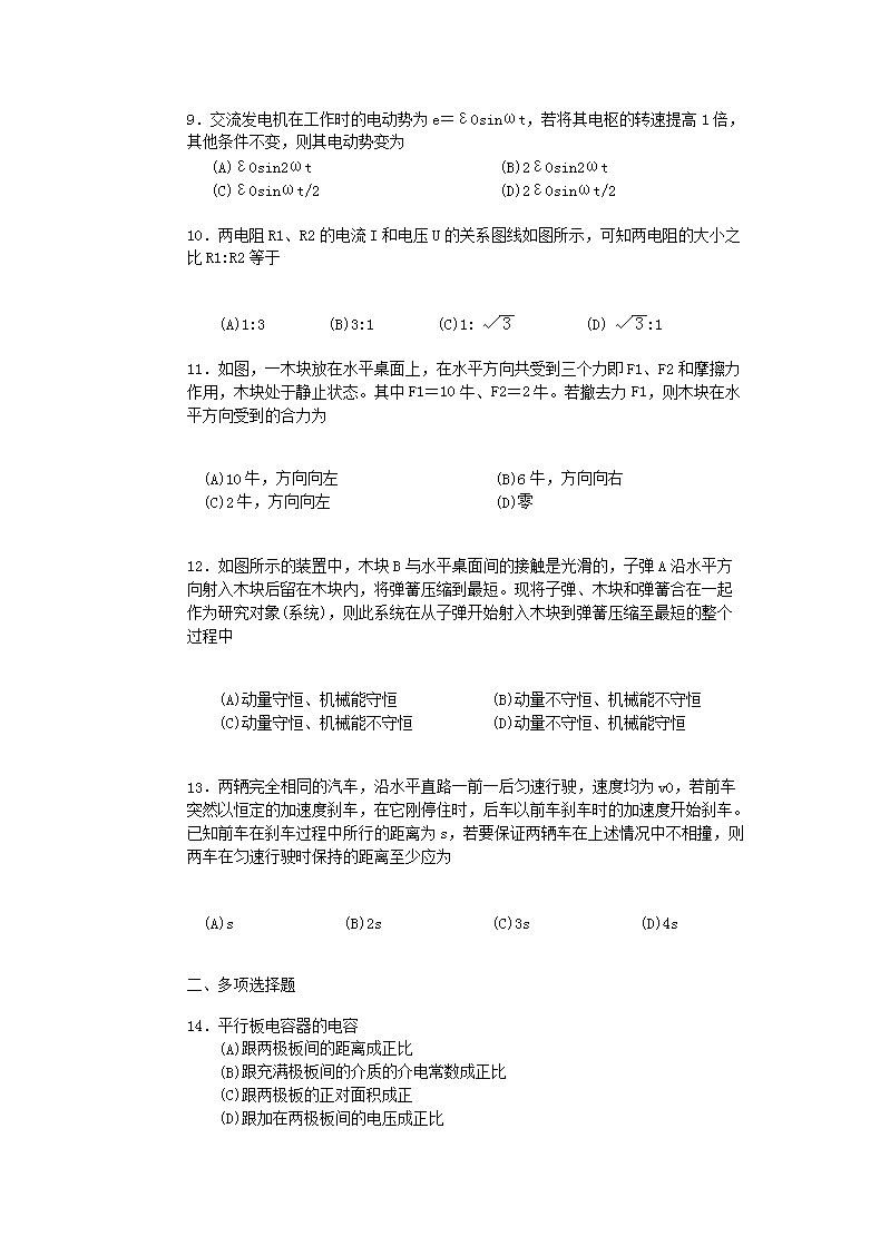
1992年天津高考物理真题及答案.doc
立即下载Word高清文档,方便收藏和打印
编辑推荐:
下载Word文档
=高考试题推荐=
  • 2025年天津高考数学试题及答案
  • 2024年天津高考数学真题及答案
  • 2023年天津普通高中学业水平等级性考试生物真题及答案
  • 2023年天津普通高中学业水平等级性考试物理真题及答案
  • 2023年天津高考数学真题及答案
  • 2022年天津高考数学试题及答案
  • 2021年天津普通高中学业水平等级考试政治真题及答案
  • 2021年天津普通高中学业水平等级考试物理真题及答案
  • 查看高考全部真题>>
高考天津热点文章排行榜
  • 2025年天津高考考点考场查询入口网址:http:
  • 2025年天津高考准考证打印网站入口:http:/
  • 天津高考时间2025年具体时间及科目安排(6月7日
  • 2025年天津高考成绩查询网站、查分入口:天津市教
  • 天津市教育委员会:2025年天津高考时间安排公布
  • 2025年天津高考数学试题及答案
  • 2025年天津普通高考小语种科目第一次考试成绩可查
  • 天津招考资讯网查分:2025年天津高考成绩查询入口