首页 > 高考 > 真题题库 > 吉林高考 > 1992年吉林高考物理真题及答案

1992年吉林高考物理真题及答案(Word版)

时间:2021-03-31 17:32:00   来源:无忧考网     [字体:小 中 大]

【文档名称】 1992年吉林高考物理真题及答案(Word版).doc

【文档格式】 Word版

【文档下载】 点击下载WORD文档

【文档预览】 无忧考网整理发布1992年吉林高考物理真题及答案(Word版),前五页预览如下:


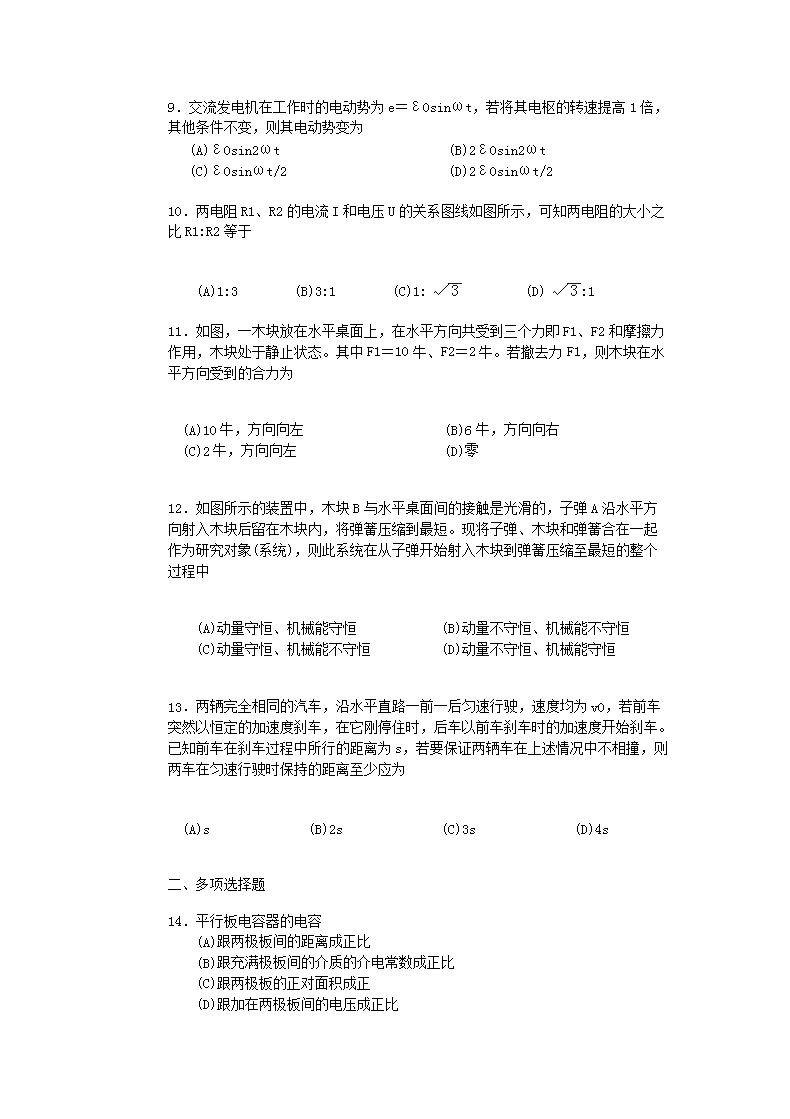
1992年吉林高考物理真题及答案.doc
立即下载Word高清文档,方便收藏和打印
编辑推荐:
下载Word文档
=高考试题推荐=
  • 2025年吉林高考语文试题及答案
  • 2025年吉林普通高中学业水平选择性考试生物真题及答案
  • 2025年吉林普通高中学业水平选择性考试政治真题及答案
  • 2025年吉林普通高中学业水平选择性考试历史真题及答案
  • 2025年吉林普通高中学业水平选择性考试化学真题及答案
  • 2025年吉林普通高中学业水平选择性考试地理真题及答案
  • 2025年吉林高考英语试题及答案
  • 2025年吉林普通高中学业水平选择性考试物理真题及答案
  • 查看高考全部真题>>
高考吉林热点文章排行榜
  • 2025年吉林高考考点考场查询入口网址:https
  • 2025年吉林高考成绩查询网站、查分入口:吉林省教
  • 2025年吉林高考准考证打印网站入口:http:/
  • 吉林高考时间2025年时间表及具体科目安排(6月7
  • 2025年吉林普通高校招生指南
  • 2025年吉林高考语文试题及答案
  • 吉林省教育考试院高考查分:2025年吉林高考成绩查
  • 2025年吉林省吉林市高考录取时间及录取结果查询入