首页 > 高考 > 真题题库 > 河北高考 > 1991年河北高考政治真题及答案

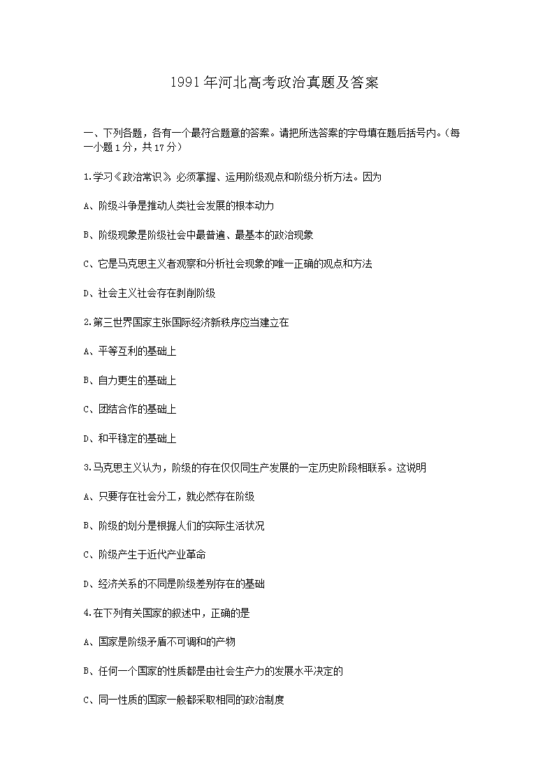
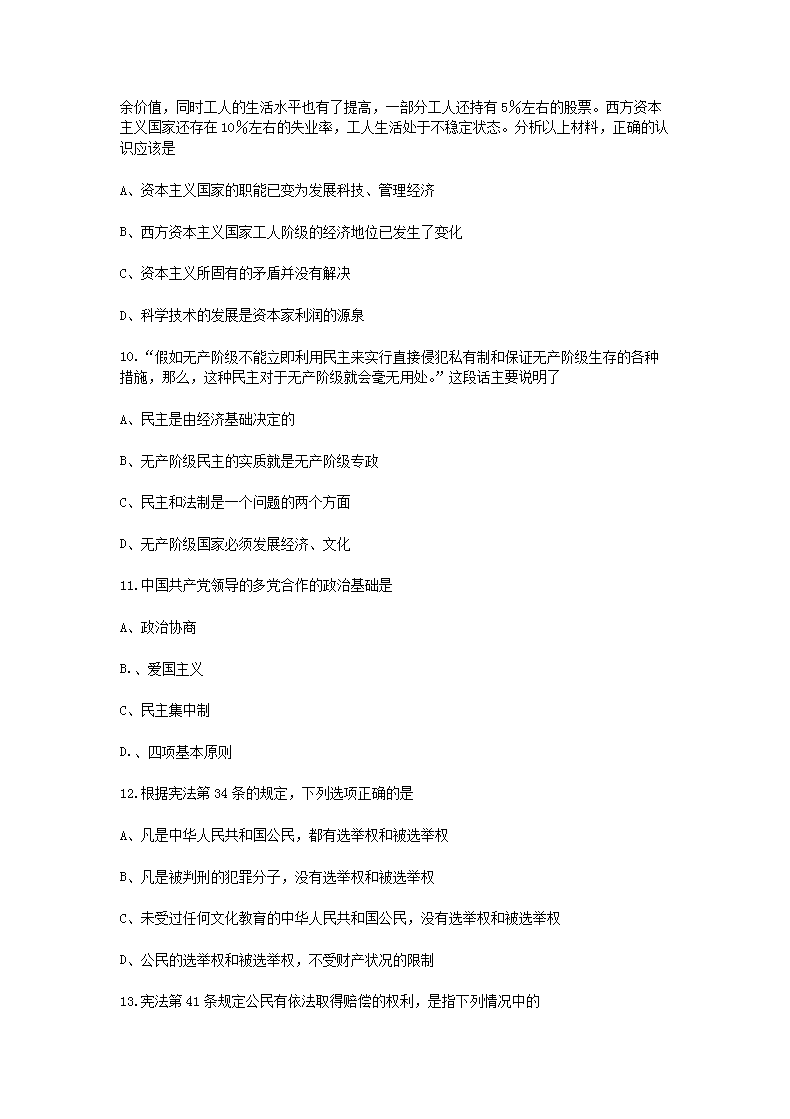
1991年河北高考政治真题及答案(Word版)

时间:2021-03-31 16:55:00   来源:无忧考网     [字体:小 中 大]

【文档名称】 1991年河北高考政治真题及答案(Word版).doc

【文档格式】 Word版

【文档下载】 点击下载WORD文档

【文档预览】 无忧考网整理发布1991年河北高考政治真题及答案(Word版),前五页预览如下:


1991年河北高考政治真题及答案.doc
立即下载Word高清文档,方便收藏和打印
编辑推荐:
下载Word文档
=高考试题推荐=
  • 2025年河北普通高中学业水平选择性考试政治真题及答案
  • 2025年河北普通高中学业水平选择性考试物理真题及答案
  • 2025年河北普通高中学业水平选择性考试生物真题及答案
  • 2025年河北普通高中学业水平选择性考试化学真题及答案
  • 2025年河北普通高中学业水平选择性考试地理真题及答案
  • 2025年河北高考语文试题及答案
  • 2025年河北高考数学试题及答案
  • 2025年河北高考英语试题及答案
  • 查看高考全部真题>>
高考河北热点文章排行榜
  • 2025年河北高考准考证打印网站入口:http:/
  • 2025年河北高考考点考场查询入口网址:http:
  • 河北教育考试院:2025年河北高考网上报名时间及流
  • 2024年河北普通高中学业水平选择性考试地理真题及
  • 2024年河北普通高中学业水平选择性考试历史真题及
  • 2025年河北高考成绩查询网站、查分入口:河北教育
  • 2025年河北普通高校招生外语口试安排公布 附考试
  • 河北石家庄高考时间2025年时间表、具体科目安排及