首页 > 高考 > 真题题库 > 湖南高考 > 2006年湖南高考理综真题及答案

2006年湖南高考理综真题及答案(Word版)

时间:2021-03-30 18:03:00   来源:无忧考网     [字体:小 中 大]

【文档名称】 2006年湖南高考理综真题及答案(Word版).doc

【文档格式】 Word版

【文档下载】 点击下载WORD文档

【文档预览】 无忧考网整理发布2006年湖南高考理综真题及答案(Word版),前五页预览如下:


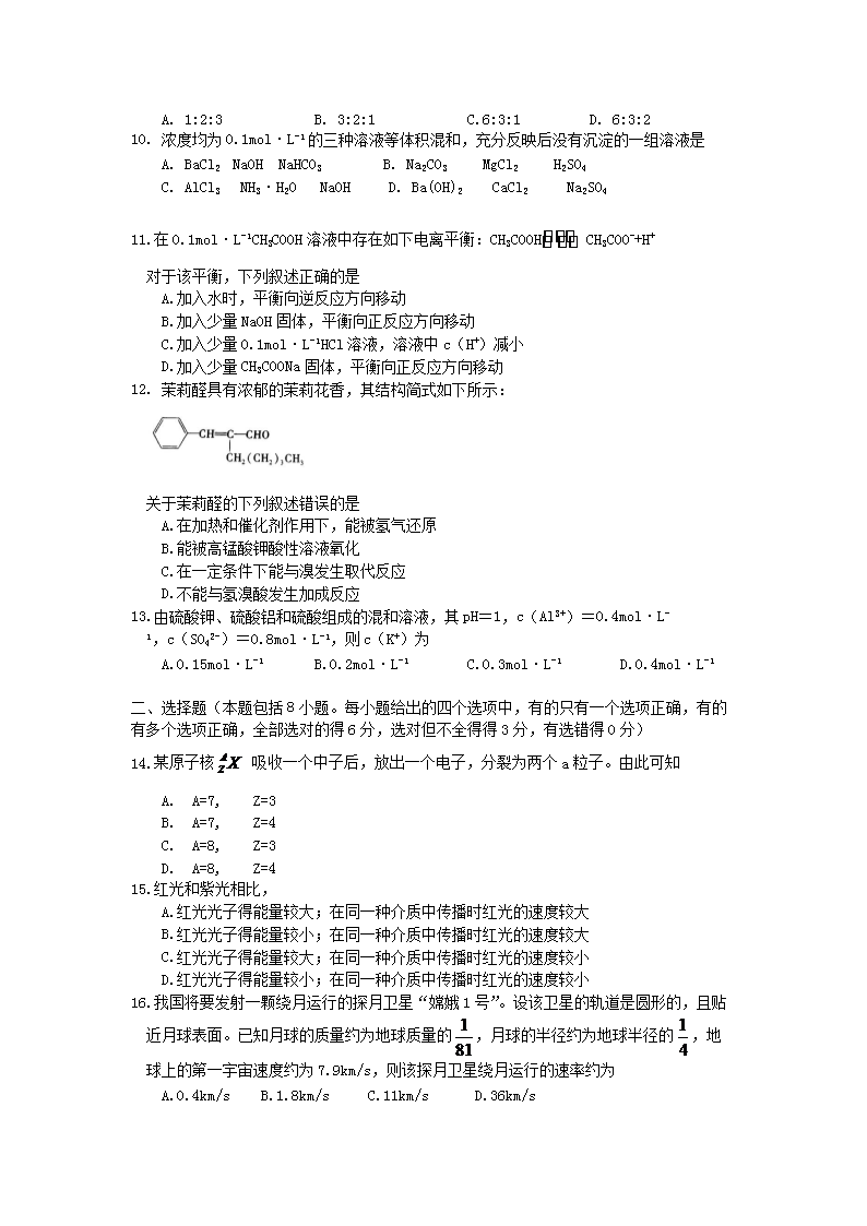
2006年湖南高考理综真题及答案.doc
立即下载Word高清文档,方便收藏和打印
编辑推荐:
下载Word文档
=高考试题推荐=
  • 2025年湖南普通高中学业水平选择性考试政治真题及答案
  • 2025年湖南普通高中学业水平选择性考试生物真题及答案
  • 2025年湖南普通高中学业水平选择性考试历史真题及答案
  • 2025年湖南普通高中学业水平选择性考试地理真题及答案
  • 2025年湖南普通高中学业水平选择性考试物理真题及答案
  • 2025年湖南高考语文试题及答案
  • 2025年湖南高考数学试题及答案
  • 2025年湖南高考英语试题及答案
  • 查看高考全部真题>>
高考湖南热点文章排行榜
  • 2025年湖南高考准考证打印网站入口:https:
  • 2024年湖南普通高中学业水平选择性考试历史真题及
  • 2024年湖南普通高中学业水平选择性考试生物真题及
  • 2024年湖南普通高中学业水平选择性考试政治真题及
  • 2025年湖南高考成绩查询网站、查分入口:湖南省教
  • 2025年湖南高考考点考场查询入口网址:https
  • 2025年湖南长沙高考成绩查询时间、方式及查分入口
  • 2025年湖南高考志愿填报时间、流程及系统入口(6