首页 > 高考 > 真题题库 > 四川高考 > 1992年四川高考生物真题及答案

1992年四川高考生物真题及答案(Word版)

时间:2021-03-30 17:30:00   来源:无忧考网     [字体:小 中 大]

【文档名称】 1992年四川高考生物真题及答案(Word版).doc

【文档格式】 Word版

【文档下载】 点击下载WORD文档

【文档预览】 无忧考网整理发布1992年四川高考生物真题及答案(Word版),前五页预览如下:


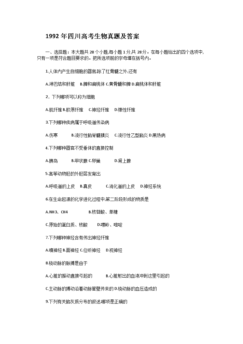
1992年四川高考生物真题及答案.doc
立即下载Word高清文档,方便收藏和打印
编辑推荐:
下载Word文档
=高考试题推荐=
  • 2025年四川普通高中学业水平选择性考试地理真题及答案
  • 2025年四川普通高中学业水平选择性考试生物真题及答案
  • 2025年四川普通高中学业水平选择性考试历史真题及答案
  • 2025年四川高考物理真题及答案
  • 2025年四川高考语文试题及答案
  • 2025年四川高考英语试题及答案
  • 2025年四川高考数学试题及答案
  • 2025年1月四川省高考适应性测试政治试题及答案
  • 查看高考全部真题>>
高考四川热点文章排行榜
  • 2025年四川高考准考证打印网站入口:https:
  • 四川成都高考时间2025年具体时间安排:6月7日至
  • 2025年四川省普通高考报名系统考生端操作指南
  • 四川高考时间2025年时间表及科目安排:6月7日至
  • 四川高考时间2025年具体时间安排:6月7日至9日
  • 2025年四川高考成绩查询网站、查分入口:四川省教
  • 2025年四川成都高考时间及科目分值:6月7日-9
  • 2025年四川高考时间及科目分值:6月7日-9日(