首页 > 高考 > 真题题库 > 内蒙古高考 > 2000年内蒙古高考理科数学真题及答案

2000年内蒙古高考理科数学真题及答案(Word版)

时间:2021-03-30 16:25:00   来源:无忧考网     [字体:小 中 大]

【文档名称】 2000年内蒙古高考理科数学真题及答案(Word版).doc

【文档格式】 Word版

【文档下载】 点击下载WORD文档

【文档预览】 无忧考网整理发布2000年内蒙古高考理科数学真题及答案(Word版),前五页预览如下:


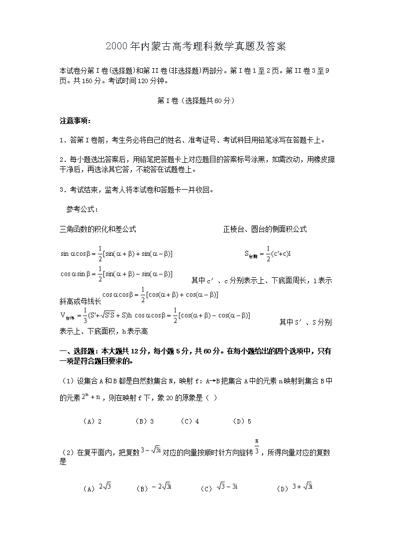
2000年内蒙古高考理科数学真题及答案.doc
立即下载Word高清文档,方便收藏和打印
编辑推荐:
下载Word文档
=高考试题推荐=
  • 2025年内蒙古高考语文试题及答案
  • 2025年内蒙古普通高中学业水平选择性考试生物真题及答案
  • 2025年内蒙古普通高中学业水平选择性考试化学真题及答案
  • 2025年内蒙古普通高中学业水平选择性考试地理真题及答案
  • 2025年内蒙古普通高中学业水平选择性考试政治真题及答案
  • 2025年内蒙古普通高中学业水平选择性考试历史真题及答案
  • 2025年内蒙古普通高中学业水平选择性考试物理真题及答案
  • 2025年内蒙古高考英语试题及答案
  • 查看高考全部真题>>
高考内蒙古热点文章排行榜
  • 2025年内蒙古高考准考证打印网站入口:https
  • 2025年内蒙古高考考点考场查询入口网址:http
  • 2025年内蒙古高考时间、科目、总分和各科分值(6
  • 2025年内蒙古高考志愿填报网址入口:内蒙古招生考
  • 2025年内蒙古高考招生计划安排
  • 2025年内蒙古高考成绩查询网站查分入口:内蒙古招
  • 2025年内蒙古高考录取批次及志愿设置公布
  • 内蒙古包头高考时间2025年具体时间及科目安排(6