首页 > 高考 > 真题题库 > 山西高考 > 2005年山西高考文科综合真题及答案

2005年山西高考文科综合真题及答案(Word版)

时间:2021-03-25 17:21:00   来源:无忧考网     [字体:小 中 大]

【文档名称】 2005年山西高考文科综合真题及答案(Word版).doc

【文档格式】 Word版

【文档下载】 点击下载WORD文档

【文档预览】 无忧考网整理发布2005年山西高考文科综合真题及答案(Word版),前五页预览如下:


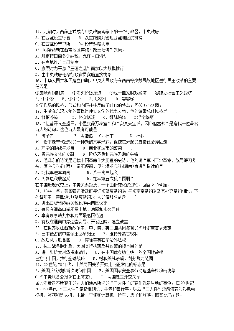
2005年山西高考文科综合真题及答案.doc
立即下载Word高清文档,方便收藏和打印
编辑推荐:
下载Word文档
=高考试题推荐=
  • 2025年山西普通高中学业水平选择性考试政治试题及答案
  • 2025年山西普通高中学业水平选择性考试物理试题及答案
  • 2025年山西普通高中学业水平选择性考试生物试题及答案
  • 2025年山西普通高中学业水平选择性考试历史试题及答案
  • 2025年山西普通高中学业水平选择性考试化学试题及答案
  • 2025年山西普通高中学业水平选择性考试地理试题及答案
  • 2025年山西高考语文试题及答案
  • 2025年山西高考英语试题及答案
  • 查看高考全部真题>>
高考山西热点文章排行榜
  • 2025年山西高考成绩查询网站、查分入口:山西招生
  • 山西招生考试网:2025年山西高考录取结果查询入口
  • 山西招生考试网:2025年山西高考补报名入口于11
  • 山西招生考试网:2025年山西高考成绩查询入口开通
  • 2025年山西高考准考证打印网站入口:http:/
  • 2025年山西高考考点考场查询入口网址:http:
  • 山西太原高考时间2025年具体时间及科目安排(6月
  • 山西高考时间2025年具体时间及科目安排(6月7日