首页 > 高考 > 真题题库 > 湖北高考 > 2013年湖北高考理综试题及答案

2013年湖北高考理综试题及答案(Word版)

时间:2021-03-23 17:23:00   来源:无忧考网     [字体:小 中 大]

【文档名称】 2013年湖北高考理综试题及答案(Word版).doc

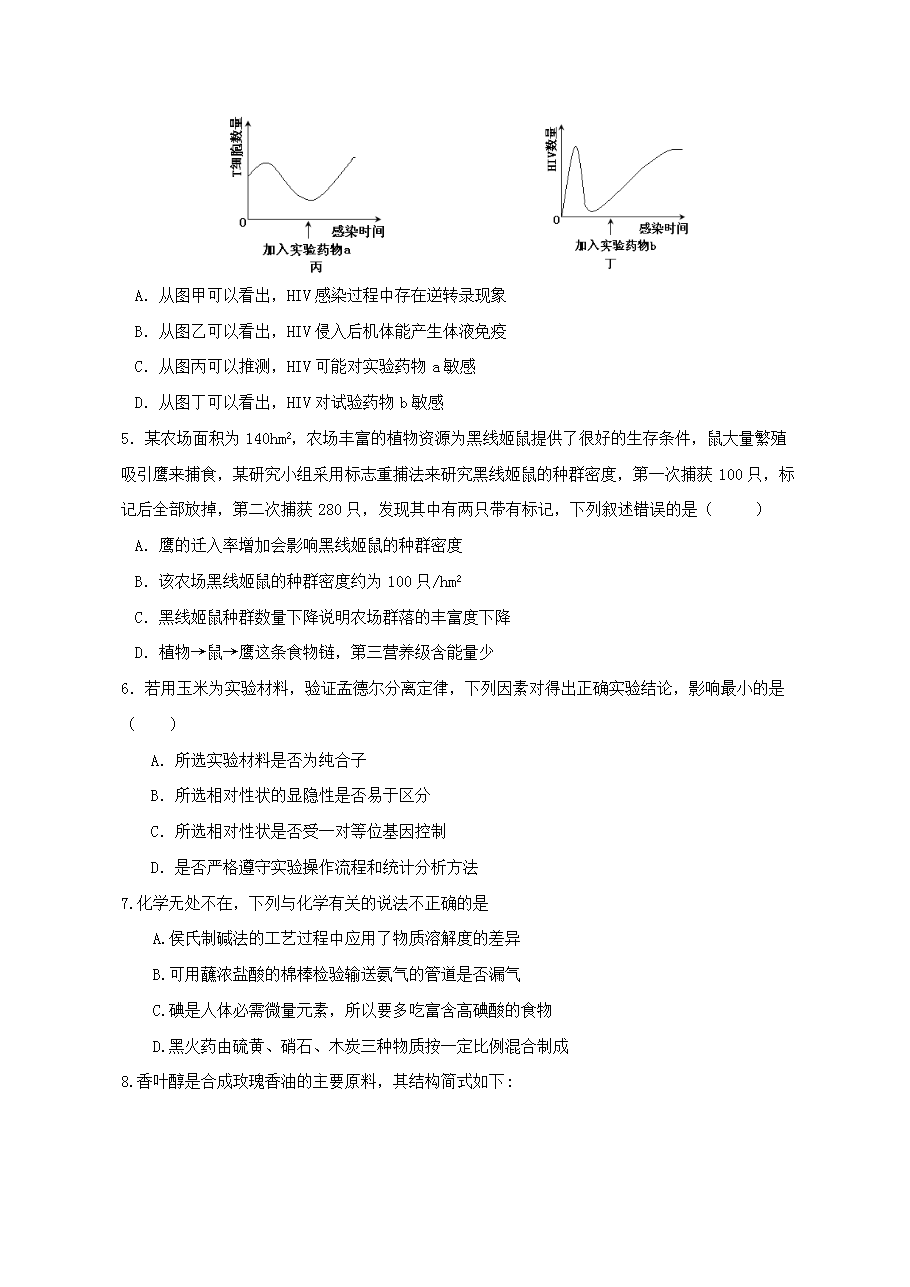
【文档格式】 Word版

【文档下载】 点击下载WORD文档

【文档预览】 无忧考网整理发布2013年湖北高考理综试题及答案(Word版),前五页预览如下:


2013年湖北高考理综试题及答案.doc
立即下载Word高清文档,方便收藏和打印
编辑推荐:
下载Word文档
=高考试题推荐=
  • 2025年湖北普通高中学业水平选择性考试生物试题及答案
  • 2025年湖北高考语文试题及答案
  • 2025年湖北高考英语试题及答案
  • 2025年湖北高考数学试题及答案
  • 2024年湖北普通高中学业水平选择性考试历史真题及答案
  • 2024年湖北普通高中学业水平选择性考试物理真题及答案
  • 2024年湖北普通高中学业水平选择性考试化学真题及答案
  • 2024年湖北普通高中学业水平选择性考试生物真题及答案
  • 查看高考全部真题>>
高考湖北热点文章排行榜
  • 2025年湖北高考准考证打印网站入口:http:/
  • 2025年湖北高考考点考场查询入口网址:http:
  • 2025年湖北技能高考考试大纲公布
  • 湖北省教育考试院:2025年湖北高考网上报名时间及
  • 2025年湖北高考成绩查询网站、查分入口:湖北教育
  • 湖北省教育厅:2025年湖北高考准考证打印入口已开
  • 2025年湖北高考成绩查询时间及查分入口(6月25
  • 2025年湖北高考数学试题及答案