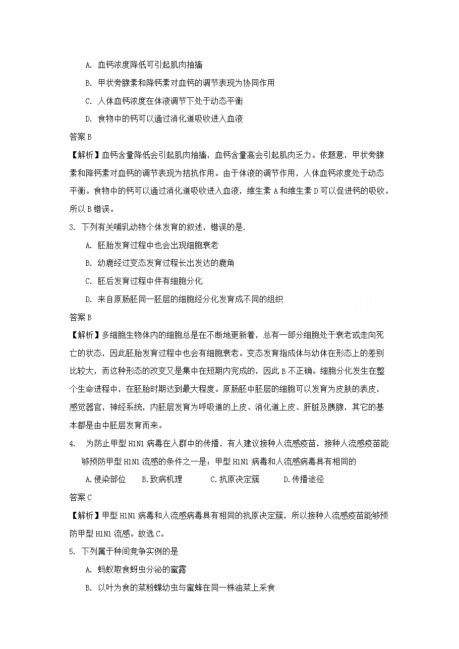
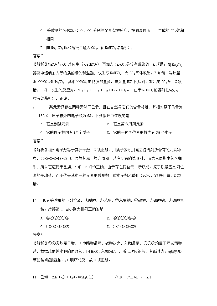
首页 > 高考 > 真题题库 > 云南高考 > 2009年云南高考理综试题及答案

2009年云南高考理综试题及答案(Word版)

时间:2021-03-19 15:43:00   来源:无忧考网     [字体:小 中 大]

【文档名称】 2009年云南高考理综试题及答案(Word版).doc

【文档格式】 Word版

【文档下载】 点击下载WORD文档

【文档预览】 无忧考网整理发布2009年云南高考理综试题及答案(Word版),前五页预览如下:


2009年云南高考理综试题及答案.doc
立即下载Word高清文档,方便收藏和打印
编辑推荐:
下载Word文档
=高考试题推荐=
  • 2025年云南普通高中学业水平选择性考试化学试题及答案
  • 2025年云南高考语文试题及答案
  • 2025年云南普通高中学业水平选择性考试物理试题及答案
  • 2025年云南高考英语试题及答案
  • 2025年云南高考数学试题及答案
  • 2025年1月云南省高考适应性测试政治试题及答案
  • 2025年1月云南省高考适应性测试物理试题及答案
  • 2025年1月云南省高考适应性测试生物试题及答案
  • 查看高考全部真题>>
高考云南热点文章排行榜
  • 2025年云南高考成绩查询网站、查分入口:云南省招
  • 2025年云南高考准考证打印网站入口:https:
  • 2025年云南高考考点考场查询入口网址:https
  • 2025年云南高考语文试题及答案
  • 2025年云南高考成绩查询时间、查分入口(6月25
  • 云南2025年普通高校招生考试录取办法公布
  • 2025年1月云南高考适应性测试数学试题及答案
  • 云南高考时间2025年具体时间及科目安排(6月7日