首页 > 高考 > 真题题库 > 江苏高考 > 2005年江苏高考理科综合真题及答案

2005年江苏高考理科综合真题及答案(Word版)

时间:2021-03-15 17:29:00   来源:无忧考网     [字体:小 中 大]

【文档名称】 2005年江苏高考理科综合真题及答案(Word版).doc

【文档格式】 Word版

【文档下载】 点击下载WORD文档

【文档预览】 无忧考网整理发布2005年江苏高考理科综合真题及答案(Word版),前五页预览如下:


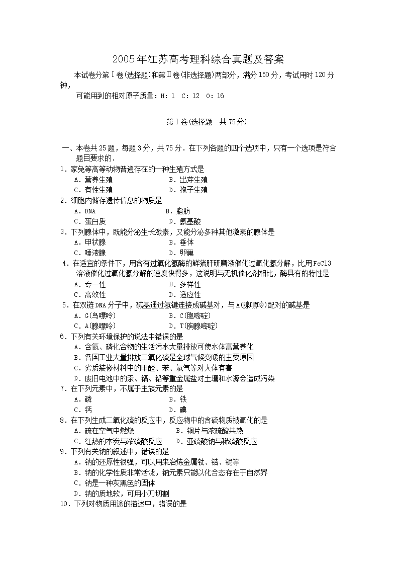
2005年江苏高考理科综合真题及答案.doc
立即下载Word高清文档,方便收藏和打印
编辑推荐:
下载Word文档
=高考试题推荐=
  • 2025年江苏普通高中学业水平选择性考试政治真题及答案
  • 2025年江苏普通高中学业水平选择性考试物理真题及答案
  • 2025年江苏普通高中学业水平选择性考试生物真题及答案
  • 2025年江苏普通高中学业水平选择性考试历史真题及答案
  • 2025年江苏普通高中学业水平选择性考试化学真题及答案
  • 2025年江苏普通高中学业水平选择性考试地理真题及答案
  • 2025年江苏高考语文试题及答案
  • 2025年江苏高考数学试题及答案
  • 查看高考全部真题>>
高考江苏热点文章排行榜
  • 2025年江苏高考准考证打印网站入口:https:
  • 2024年江苏普通高中学业水平选择性考试地理真题及
  • 2024年江苏普通高中学业水平选择性考试政治真题及
  • 2024年江苏普通高中学业水平选择性考试生物真题及
  • 2025年江苏高考违规处理办法公布
  • 2025年江苏高考招生录取办法及投档规则公布
  • 江苏徐州高考时间2025年具体时间及科目安排(6月
  • 江苏南通高考时间2025年具体时间及科目安排(6月