首页 > 高考 > 真题题库 > 安徽高考 > 2004年安徽高考理科数学真题及答案

2004年安徽高考理科数学真题及答案(Word版)

时间:2021-03-12 17:43:00   来源:无忧考网     [字体:小 中 大]

【文档名称】 2004年安徽高考理科数学真题及答案(Word版).doc

【文档格式】 Word版

【文档下载】 点击下载WORD文档

【文档预览】 无忧考网整理发布2004年安徽高考理科数学真题及答案(Word版),前五页预览如下:


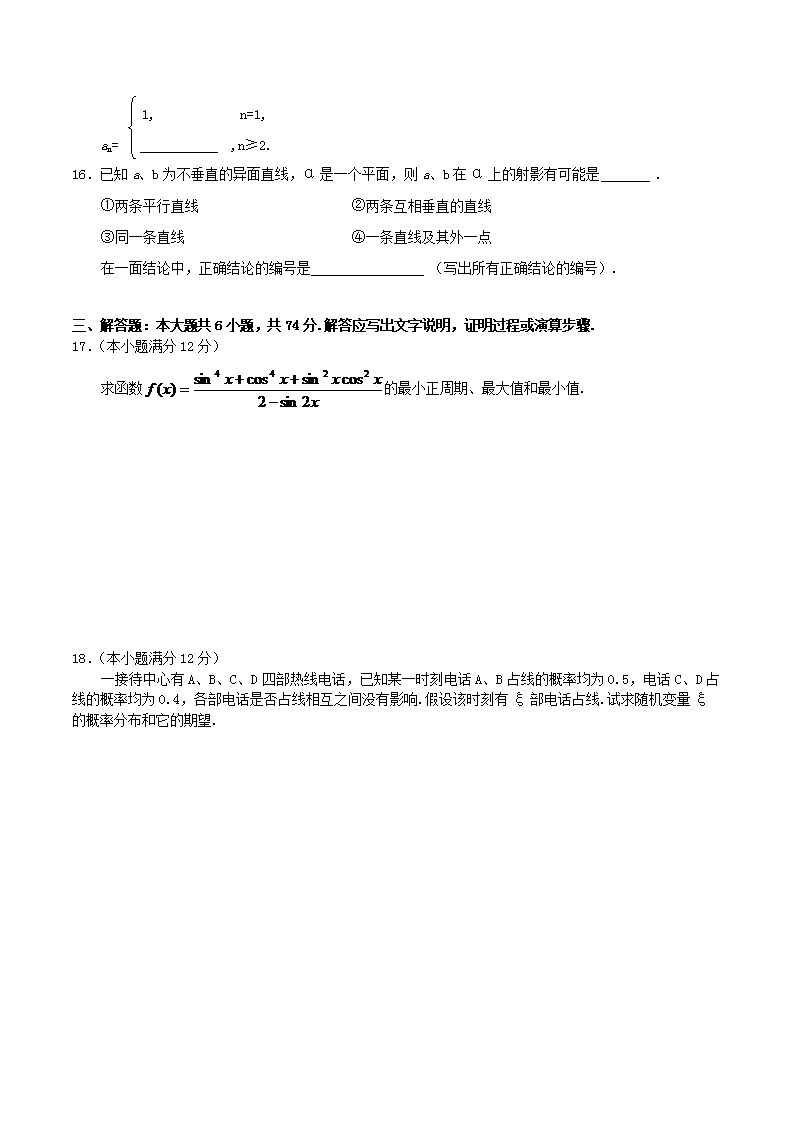
2004年安徽高考理科数学真题及答案.doc
立即下载Word高清文档,方便收藏和打印
编辑推荐:
下载Word文档
=高考试题推荐=
  • 2025年安徽普通高中学业水平选择性考试物理试题及答案
  • 2025年安徽普通高中学业水平选择性考试化学试题及答案
  • 2025年安徽高考语文试题及答案
  • 2025年安徽普通高中学业水平选择性考试生物试题及答案
  • 2025年安徽高考英语试题及答案
  • 2025年安徽高考数学试题及答案
  • 2024年安徽普通高中学业水平选择性考试化学试题及答案
  • 2024年安徽高考语文真题及答案
  • 查看高考全部真题>>
高考安徽热点文章排行榜
  • 2025年安徽高考准考证打印网站入口:https:
  • 2025年安徽高考考点考场查询入口网址:https
  • 2025年安徽高考加分、优先录取和政策优待申报须知
  • 2025年安徽高考报名时间及报名办法(2024年1
  • 2025年安徽高考成绩查询网站、查分入口:安徽教育
  • 2025年安徽合肥高考各科目满分及时长公布 总分7
  • 安徽合肥高考时间2025年具体时间及科目安排(6月
  • 2025年安徽合肥市区普通高考考点考场查询入口(已