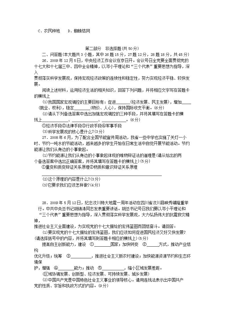
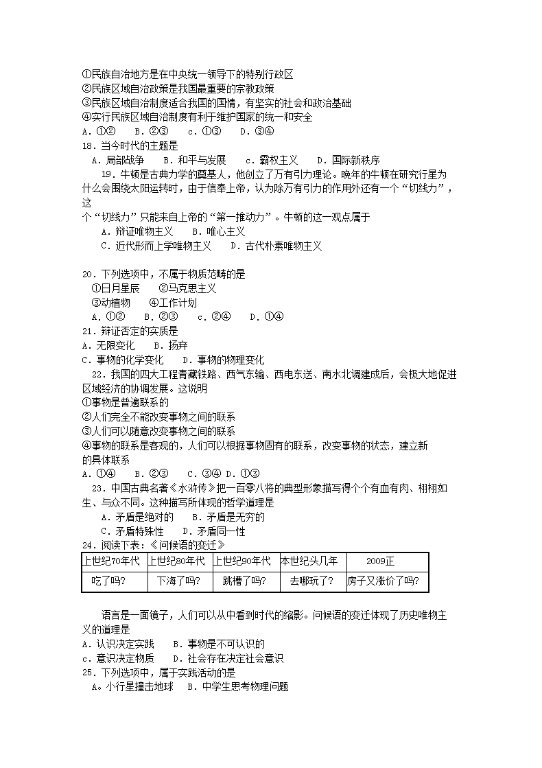
首页 > 会考 > 真题题库 > 黑龙江会考 > 2010年黑龙江普通高中会考政治真题及答案

2010年黑龙江普通高中会考政治真题及答案(Word版)

时间:2021-01-15 17:05:00   来源:无忧考网     [字体:小 中 大]

【文档名称】 2010年黑龙江普通高中会考政治真题及答案(Word版).doc

【文档格式】 Word版

【文档下载】 点击下载WORD文档

【文档预览】 无忧考网整理发布2010年黑龙江普通高中会考政治真题及答案(Word版),前五页预览如下:


2010年黑龙江普通高中会考政治真题及答.doc
立即下载Word高清文档,方便收藏和打印
编辑推荐:
下载Word文档
=会考试题推荐=
  • 2025年黑龙江学考选择性考试生物真题及答案
  • 2025年黑龙江学考选择性考试政治真题及答案
  • 2025年黑龙江学考选择性考试历史真题及答案
  • 2025年黑龙江学考选择性考试化学真题及答案
  • 2025年黑龙江学考选择性考试地理真题及答案
  • 2025年黑龙江学考选择性考试物理真题及答案
  • 2017年黑龙江普通高中会考生物真题及答案
  • 2018年黑龙江普通高中会考地理真题及答案
  • 查看高中会考全部真题>>
会考黑龙江热点文章排行榜
  • 2025年7月黑龙江普通高中学业水平合格性考试成绩
  • 黑龙江2025年1月普通高中学业水平合格性考试时间
  • 2025年1月黑龙江普通高中学业水平合格性考试成绩
  • 2025年黑龙江普通高中学业水平考试成绩查询入口(
  • 黑龙江哈尔滨2025年1月普通高中学业水平合格性考
  • 黑龙江2025年1月普通高中学业水平合格性考试准考
  • 2025年1月黑龙江哈尔滨普通高中学业水平合格性考
  • 2025年黑龙江学考选择性考试历史真题及答案