首页 > 成考 > 真题题库 > 甘肃成考 > 2019年甘肃成人高考高起点理化真题及答案

2019年甘肃成人高考高起点理化真题及答案(Word版)

时间:2021-01-12 15:54:00   来源:无忧考网     [字体:小 中 大]

【文档名称】 2019年甘肃成人高考高起点理化真题及答案(Word版).doc

【文档格式】 Word版

【文档下载】 点击下载WORD文档

【文档预览】 无忧考网整理发布2019年甘肃成人高考高起点理化真题及答案(Word版),前五页预览如下:


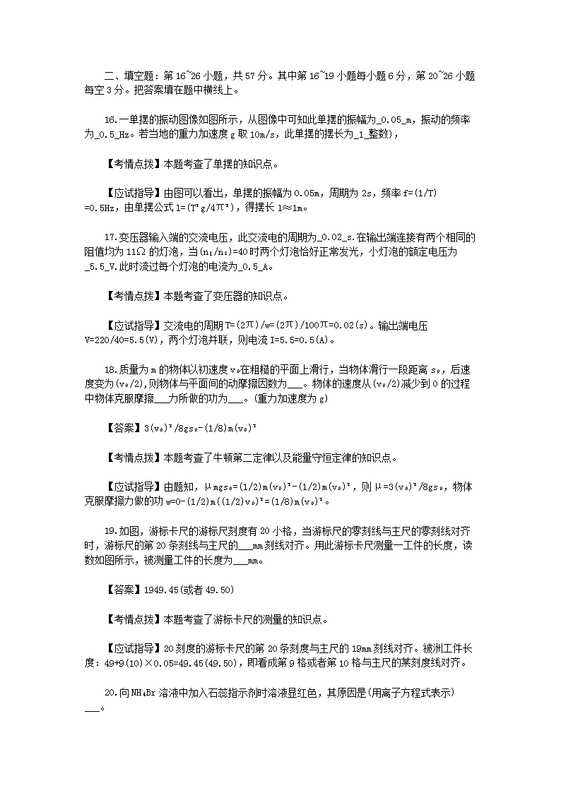
2019年甘肃成人高考高起点理化真题及答.doc
立即下载Word高清文档,方便收藏和打印
编辑推荐:
下载Word文档
=成考试题推荐=
  • 2022年甘肃成人高考专升本政治真题及答案
  • 2022年甘肃成人高考专升本语文真题及答案
  • 2022年甘肃成人高考专升本英语真题及答案
  • 2022年甘肃成人高考专升本艺术概论真题及答案
  • 2022年甘肃成人高考专升本医学综合真题及答案
  • 2022年甘肃成人高考专升本高等数学(二)真题及答案
  • 2022年甘肃成人高考高起点语文真题及答案
  • 2022年甘肃成人高考高起点英语真题及答案
  • 查看成人高考全部真题>>
成考甘肃热点文章排行榜
  • 甘肃2024年成人高考成绩查询公告
  • 2025年甘肃兰州成人高考考试时间及科目安排(10
  • 2025年甘肃成人高考考试时间及科目安排(10月1
  • 甘肃省教育考试院:2025年甘肃成人高考成绩查询入
  • 2024年甘肃成人高考招生录取控制分数线公布
  • 2025年甘肃陇南成人高考网上报名时间及入口(9月
  • 甘肃省教育考试院:2024年甘肃成人高考成绩查询入
  • 2024年甘肃兰州成人高考成绩查询入口(11月20