【文档名称】 2012年4月浙江省高等教育自学考试建设项目管理真题(Word版).doc
【文档格式】 Word版
【文档下载】 点击下载WORD文档
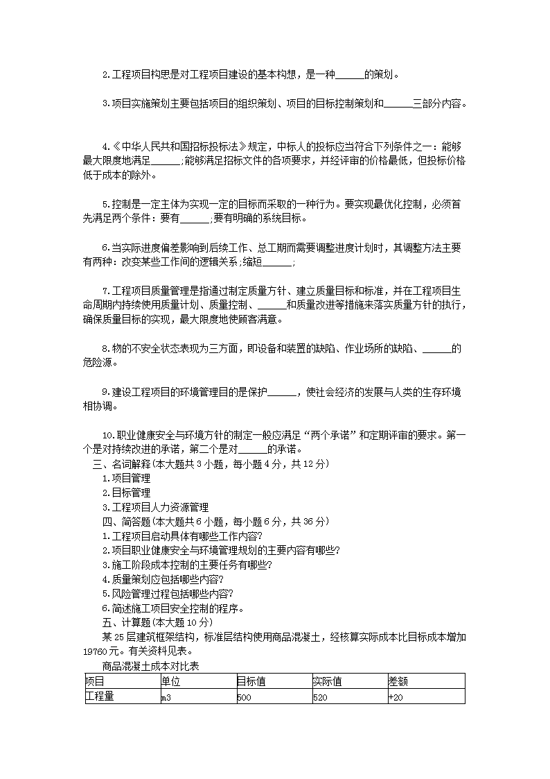
【文档预览】 无忧考网整理发布2012年4月浙江省高等教育自学考试建设项目管理真题(Word版),前五页预览如下:




【文档名称】 2012年4月浙江省高等教育自学考试建设项目管理真题(Word版).doc
【文档格式】 Word版
【文档下载】 点击下载WORD文档
【文档预览】 无忧考网整理发布2012年4月浙江省高等教育自学考试建设项目管理真题(Word版),前五页预览如下:



