首页 > 招聘 > 真题题库 > 中软国际.NET校园招聘笔试真题

中软国际.NET校园招聘笔试真题(Word版)

时间:2020-12-28 10:56:00   来源:无忧考网     [字体:小 中 大]

【文档名称】 中软国际.NET校园招聘笔试真题(Word版).doc

【文档格式】 Word版

【文档下载】 点击下载WORD文档

【文档预览】 无忧考网整理发布中软国际.NET校园招聘笔试真题(Word版),前五页预览如下:


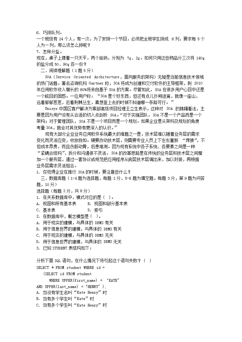
中软国际.NET校园招聘笔试真题.doc
立即下载Word高清文档,方便收藏和打印
编辑推荐:
下载Word文档
=招聘试题推荐=
  • 2012年国电集团招聘综合素质能力测试题及答案
  • 江西省烟草专卖局公司招聘考试试题及参考答案
  • 中软国际招聘C.C++笔试题
  • 电信增值业务运维工程师笔试题及答案
  • 数据库运维中心招聘笔试题及参考答案
  • 中国移动传输网运行维护岗社会招聘笔试真题及答案
  • 基站运行维护岗位招聘笔试试题及答案
  • 华为公司运维工程师英语试题及参考答案
  • 查看求职招聘全部真题>>
招聘热点文章排行榜
  • 2024中国龙江森林工业集团有限公司及权属企业公开
  • 2024年山东省机场管理集团临沂国际机场有限公司社
  • 2024贵州茅台酒厂(集团)技术开发有限公司招聘公
  • 2024贵州茅台集团公开招聘茅台文旅公司职业经理人
  • 2024四川蜀道高速公路集团有限公司工程及安全人员
  • 2024重庆机场集团招聘35人(3月14日18:0
  • 2024年中国铁路国际有限公司招聘11人公告(10
  • 2024中国电信山东公司招聘公告