首页 > 成考 > 真题题库 > 吉林成考 > 2019年吉林成人高考高起点理化真题及答案

2019年吉林成人高考高起点理化真题及答案(Word版)

时间:2020-12-11 14:48:00   来源:无忧考网     [字体:小 中 大]

【文档名称】 2019年吉林成人高考高起点理化真题及答案(Word版).doc

【文档格式】 Word版

【文档下载】 点击下载WORD文档

【文档预览】 无忧考网整理发布2019年吉林成人高考高起点理化真题及答案(Word版),前五页预览如下:


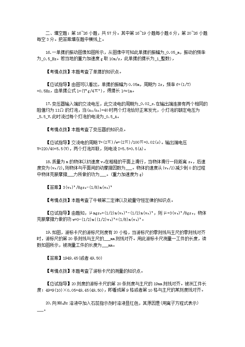
2019年吉林成人高考高起点理化真题及答.doc
立即下载Word高清文档,方便收藏和打印
编辑推荐:
下载Word文档
=成考试题推荐=
  • 2022年吉林成人高考专升本政治真题及答案
  • 2022年吉林成人高考高起点语文真题及答案
  • 2022年吉林成人高考专升本语文真题及答案
  • 2022年吉林成人高考专升本英语真题及答案
  • 2022年吉林成人高考高起点英语真题及答案
  • 2022年吉林成人高考高起点历史地理(文综)真题及答案
  • 2022年吉林成人高考高起点数学(文)真题及答案
  • 2022年吉林成人高考专升本艺术概论真题及答案
  • 查看成人高考全部真题>>
成考吉林热点文章排行榜
  • 吉林省教育考试院:2024年吉林成人高考成绩查询入
  • 2024年吉林成人高校招生高起专层次征集志愿的通知
  • 吉林省教育考试院:2025年吉林成人高考成绩查询入
  • 2025年吉林长春成人高考成绩查询入口已开通
  • 吉林省2025年成人高校招生各批次录取最低控制分数
  • 2024年吉林吉林市成人高考成绩查询入口开通
  • 2024年吉林长春成人高考成绩查询入口开通
  • 2024年吉林延边成人高考成绩查询入口开通