首页 > 会计继续教育 > 真题题库 > 江苏会计继续教育 > 2012年江苏会计继续教育考试真题及答案

2012年江苏会计继续教育考试真题及答案(Word版)

时间:2020-11-30 17:06:00   来源:无忧考网     [字体:小 中 大]

【文档名称】 2012年江苏会计继续教育考试真题及答案(Word版).doc

【文档格式】 Word版

【文档下载】 点击下载WORD文档

【文档预览】 无忧考网整理发布2012年江苏会计继续教育考试真题及答案(Word版),前五页预览如下:


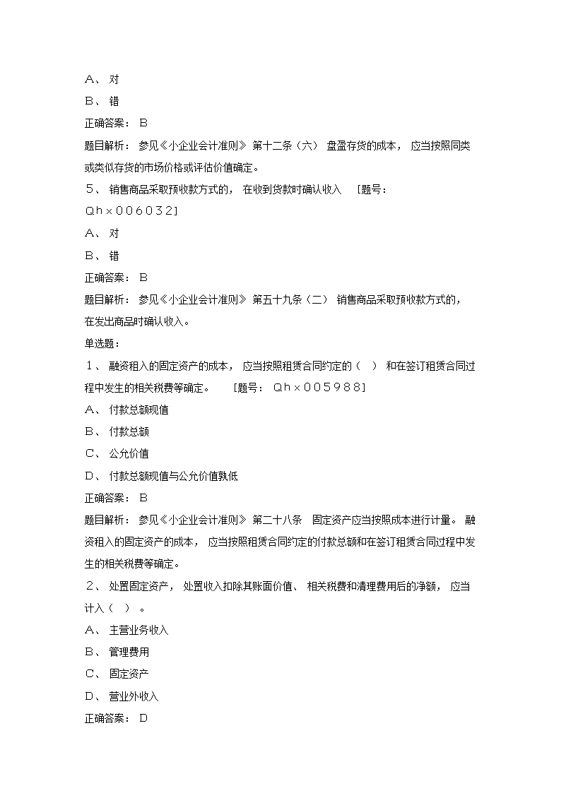
2012年江苏会计继续教育考试真题及答案.doc
立即下载Word高清文档,方便收藏和打印
编辑推荐:
下载Word文档
=会计继续教育试题推荐=
  • 2021年广西会计继续教育考试真题及答案
  • 2021年江苏苏州会计继续教育考试真题及答案
  • 2021年江苏会计继续教育试题及答案
  • 2021年江苏会计继续教育考试真题及答案
  • 2021年江西省会计人员继续教育试题及答案
  • 2021年江苏无锡会计继续教育考试真题及答案
  • 2014年江苏常州会计继续教育考试真题及答案
  • 2018年海南会计继续教育考试真题及答案
  • 查看会计人员继续教育全部真题>>
会计继续教育江苏热点文章排行榜
  • 2024年江苏苏州会计继续教育时间:2024年12
  • 2025年江苏苏州会计继续教育时间:2025年4月