首页 > 事业单位 > 真题题库 > 北京事业单位 > 2016年北京事业单位招聘真题及答案

2016年北京事业单位招聘真题及答案(Word版)

时间:2020-11-26 15:14:00   来源:无忧考网     [字体:小 中 大]

【文档名称】 2016年北京事业单位招聘真题及答案(Word版).doc

【文档格式】 Word版

【文档下载】 点击下载WORD文档

【文档预览】 无忧考网整理发布2016年北京事业单位招聘真题及答案(Word版),前五页预览如下:


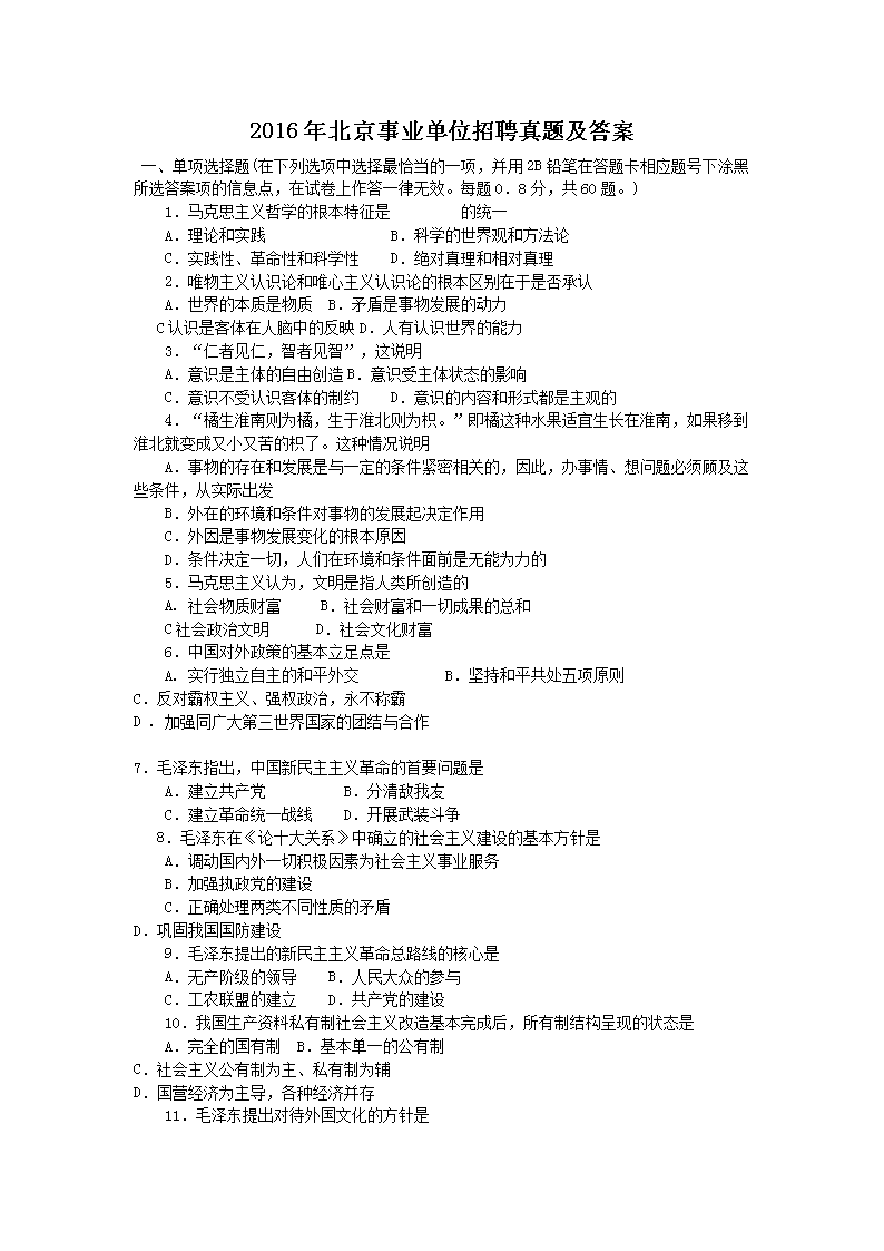
2016年北京事业单位招聘真题及答案.doc
立即下载Word高清文档,方便收藏和打印
编辑推荐:
下载Word文档
=事业单位试题推荐=
  • 2020年北京市顺义区事业编招聘考试真题及答案解析
  • 2020年北京市朝阳区事业编招聘考试真题及答案解析
  • 2019年北京事业编招聘考试真题及答案解析
  • 2019年北京市朝阳区事业编招聘考试真题及答案解析
  • 2020年北京市丰台区事业单位卫生专业技术岗位人员公共科目真题及答案
  • 2010年北京市事业单位招聘考试真题及答案
  • 2020年北京市事业单位招聘面试真题及答案
  • 2010年北京事业单位招聘真题及答案
  • 查看事业单位招聘全部真题>>
事业单位北京热点文章排行榜
  • 北京市石景山区事业单位2024年下半年招聘工作人员
  • 2025北京市疾病预防控制中心面向应届毕业生招聘2
  • 2025北京生命科技研究院招聘20人(报名 入口已
  • 2025年北京丰台区事业单位公开招聘工作人员120
  • 2025年北京物资学院招聘72人 报名时间自公告发
  • 2025上半年北京市石景山区事业单位招聘38人 报
  • 2025北京市东城区事业单位招聘106人 报名时间
  • 2025年北京顺义区事业单位招聘89人(报名时间3