首页 > 中考 > 真题题库 > 上海中考 > 2005年上海市中考物理真题

2005年上海市中考物理真题(Word版)

时间:2020-11-05 16:06:00   来源:无忧考网     [字体:小 中 大]

【文档名称】 2005年上海市中考物理真题(Word版).doc

【文档格式】 Word版

【文档下载】 点击下载WORD文档

【文档预览】 无忧考网整理发布2005年上海市中考物理真题(Word版),前五页预览如下:


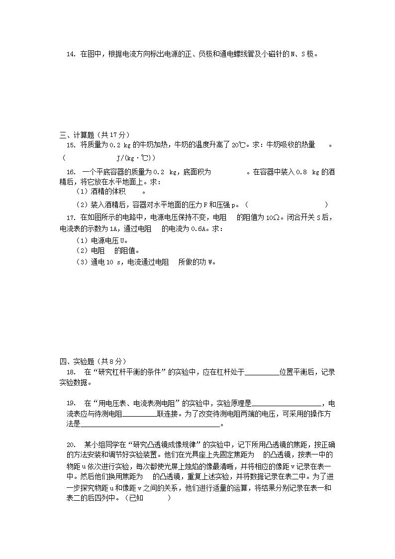
2005年上海市中考物理真题.doc
立即下载Word高清文档,方便收藏和打印
编辑推荐:
下载Word文档
=中考试题推荐=
  • 2024年上海闸北中考道德与法治试题及答案
  • 2024年上海闸北中考语文试题及答案
  • 2024年上海闸北中考物理试题及答案
  • 2024年上海闸北中考数学试题及答案
  • 2024年上海闸北中考生物试题及答案
  • 2024年上海闸北中考历史试题及答案
  • 2024年上海闸北初中学业水平考试(七年级)科学试题及答案
  • 2024年上海闸北中考地理试题及答案
  • 查看中考全部真题>>
中考上海热点文章排行榜
  • 上海中考时间2025年具体时间及科目安排(6月14
  • 2025年上海中考成绩及分数线公布时间确定 查分入
  • 2025年上海浦东中考成绩及分数线公布时间确定 查
  • 上海徐汇中考时间2025年具体时间及科目安排(6月
  • 2025年上海中考满分公布 中考总分750分
  • 2025年上海浦东中考成绩查询入口查分网站:htt
  • 2025年上海中考成绩查询时间、查分入口(7月8日
  • 2025年上海中考时间及科目安排表公布 6月14日