首页 > 会考 > 真题题库 > 广西会考 > 2001年广西普通高中会考化学考试真题

2001年广西普通高中会考化学考试真题(Word版)

时间:2020-11-04 16:11:00   来源:无忧考网     [字体:小 中 大]

【文档名称】 2001年广西普通高中会考化学考试真题(Word版).doc

【文档格式】 Word版

【文档下载】 点击下载WORD文档

【文档预览】 无忧考网整理发布2001年广西普通高中会考化学考试真题(Word版),前五页预览如下:


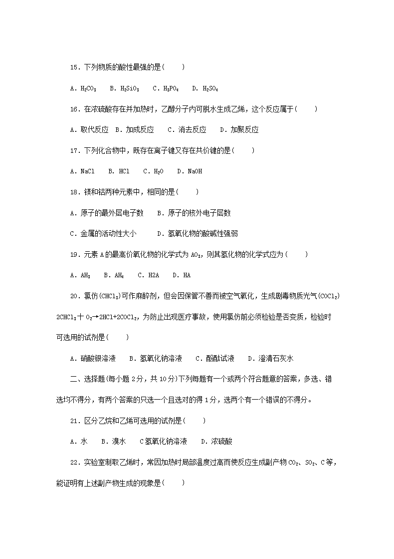
2001年广西普通高中会考化学考试真题.doc
立即下载Word高清文档,方便收藏和打印
编辑推荐:
下载Word文档
=会考试题推荐=
  • 2021年广西普通高中学业水平考试英语试题及答案
  • 2022年广西普通高中学业水平合格性考试信息技术试题
  • 2022年广西普通高中学业水平考试历史试题
  • 2022年广西普通高中学业水平考试语文试题及答案
  • 2013年广西普通高中会考地理真题
  • 2020年广西普通高中会考信息技术真题
  • 2014年广西普通高中学会考信息技术真题及答案
  • 2005年广西普通高中会考化学真题
  • 查看高中会考全部真题>>
会考广西热点文章排行榜
  • 2024年下半年广西普通高中学业水平合格性考试成绩
  • 2024年下半年广西普通高中学业水平合格性考试成绩
  • 2024年下半年广西普通高中学业水平合格性考试时间
  • 2024年下半年广西南宁普通高中学业水平合格性考试
  • 2025年广西普通高中学业水平考试成绩查询入口(广
  • 2025年上半年广西普通高中学业水平合格性考试成绩
  • 2024年下半年广西玉林普通高中学业水平合格性考试
  • 2024年下半年广西桂林普通高中学业水平合格性考试