首页 > 事业单位 > 真题题库 > 江苏事业单位 > 2020年江苏省事业单位招聘行测真题B类

2020年江苏省事业单位招聘行测真题B类(Word版)

时间:2020-10-28 15:11:00   来源:无忧考网     [字体:小 中 大]

【文档名称】 2020年江苏省事业单位招聘行测真题B类(Word版).doc

【文档格式】 Word版

【文档下载】 点击下载WORD文档

【文档预览】 无忧考网整理发布2020年江苏省事业单位招聘行测真题B类(Word版),前五页预览如下:


2020年江苏省事业单位招聘行测真题B类.doc
立即下载Word高清文档,方便收藏和打印
编辑推荐:
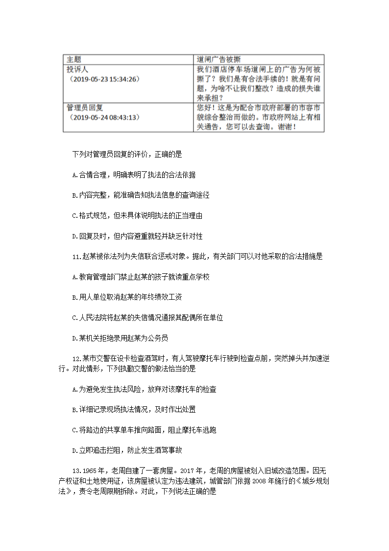
下载Word文档
=事业单位试题推荐=
  • 2020年江苏省省属事业单位招聘考试管理类客观题真题及答案
  • 2021年江苏省连云港海州区事业单位考试综合知识和能力素质真题及答案
  • 2021年江苏省宿迁市泗阳县事业单位招聘考试真题及答案
  • 2021年江苏省泰州市事业单位招聘考试真题及答案
  • 2021江苏省事业单位考试综合知识和能力素质真题及答案
  • 江苏事业单位招考考试真题及答案
  • 江苏事业单位考试省直综合知识真题及答案解析
  • 2015年江苏省淮安市事业单位考试真题
  • 查看事业单位招聘全部真题>>
事业单位江苏热点文章排行榜
  • 2025江苏生态环境部南京环境科学研究所招聘60人
  • 2025年江苏省水利厅直属事业单位公开招聘工作人员
  • 2024念江苏徐州市铜山区事业单位招聘50人(报名
  • 2025年江苏盐城市事业单位招聘优秀青年人才352
  • 2024江苏常州市自然资源和规划局下属事业单位招聘
  • 2025年江苏省东台市事业单位招聘优秀青年人才45
  • 2025江苏连云港市海州区招聘事业单位人员21人(
  • 2024江苏盐城市文化广电和旅游局部分直属事业单位