首页 > 小升初 > 真题题库 > 河南小升初 > 2011年河南小升初数学真题及答案

2011年河南小升初数学真题及答案(Word版)

时间:2020-10-22 17:05:00   来源:无忧考网     [字体:小 中 大]

【文档名称】 2011年河南小升初数学真题及答案(Word版).doc

【文档格式】 Word版

【文档下载】 点击下载WORD文档

【文档预览】 无忧考网整理发布2011年河南小升初数学真题及答案(Word版),前五页预览如下:


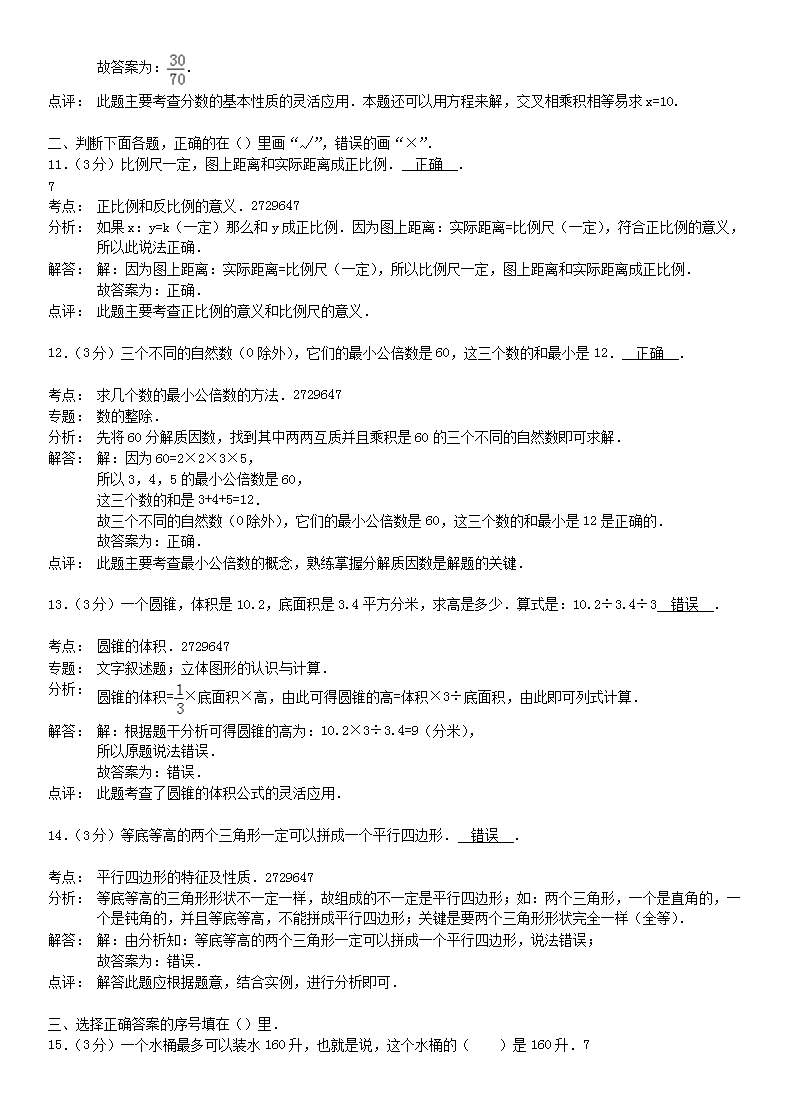
2011年河南小升初数学真题及答案.doc
立即下载Word高清文档,方便收藏和打印
编辑推荐:
下载Word文档
=小升初试题推荐=
  • 2022年河南省新乡市长垣市小升初数学真题及答案
  • 2020年河南省郑州市中原区小升初数学真题及答案
  • 2017年河南小升初数学真题及答案
  • 2015年河南郑州市小升初数学真题及答案
  • 2020年河南省濮阳市清丰县小升初数学真题及答案
  • 2020年河南许昌小升初语文真题及答案
  • 2020年河南省驻马店市上蔡县小升初语文真题及答案
  • 2020年河南省许昌市建安区小升初语文真题及答案
  • 查看小升初全部真题>>
小升初河南热点文章排行榜
  • 2025年河南郑州市区小升初线上报名时间:6月4日