首页 > 成考 > 真题题库 > 2010成人高考专升本政治真题及答案

2010成人高考专升本政治真题及答案(Word版)

时间:2020-10-14 16:03:00   来源:无忧考网     [字体:小 中 大]

【文档名称】 2010成人高考专升本政治真题及答案(Word版).doc

【文档格式】 Word版

【文档下载】 点击下载WORD文档

【文档预览】 无忧考网整理发布2010成人高考专升本政治真题及答案(Word版),前五页预览如下:


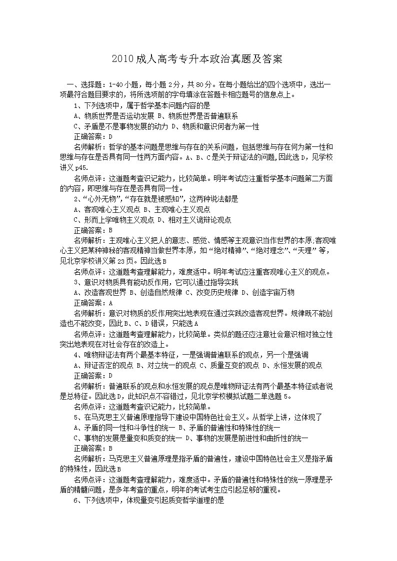
2010成人高考专升本政治真题及答案.doc
立即下载Word高清文档,方便收藏和打印
编辑推荐:
下载Word文档
=成考试题推荐=
  • 2022年北京成人高考专升本政治真题及答案
  • 2022年北京成人高考专升本语文真题及答案
  • 2022年北京成人高考专升本英语真题及答案
  • 2022年北京成人高考专升本艺术概论真题及答案
  • 2022年北京成人高考专升本医学综合真题及答案
  • 2022年北京成人高考专升本高等数学(二)真题及答案
  • 2022年安徽成人高考专升本语文真题及答案
  • 2022年安徽成人高考专升本英语真题及答案
  • 查看成人高考全部真题>>
成考热点文章排行榜
  • 2025年四川眉山高考网上报名时间及办法 报名入口
  • 宁夏2024年成人高校招生考试录取结果查询的通告
  • 2024年江苏省成人高考报名通告 考试时间为10月
  • 2025年安徽芜湖成人高考报名时间及网站:http
  • 2024年安徽成人高考成绩查询时间公布 11月中下
  • 2024年浙江杭州成人高考考试时间及科目:10月1
  • 2024年浙江成人高考考试时间及科目:10月19日
  • 2022年北京成人高考专升本政治真题及答案