首页 > 会考 > 真题题库 > 宁夏会考 > 2018年宁夏普通高中会考化学真题

2018年宁夏普通高中会考化学真题(Word版)

时间:2020-09-29 15:42:00   来源:无忧考网     [字体:小 中 大]

【文档名称】 2018年宁夏普通高中会考化学真题(Word版).doc

【文档格式】 Word版

【文档下载】 点击下载WORD文档

【文档预览】 无忧考网整理发布2018年宁夏普通高中会考化学真题(Word版),前五页预览如下:


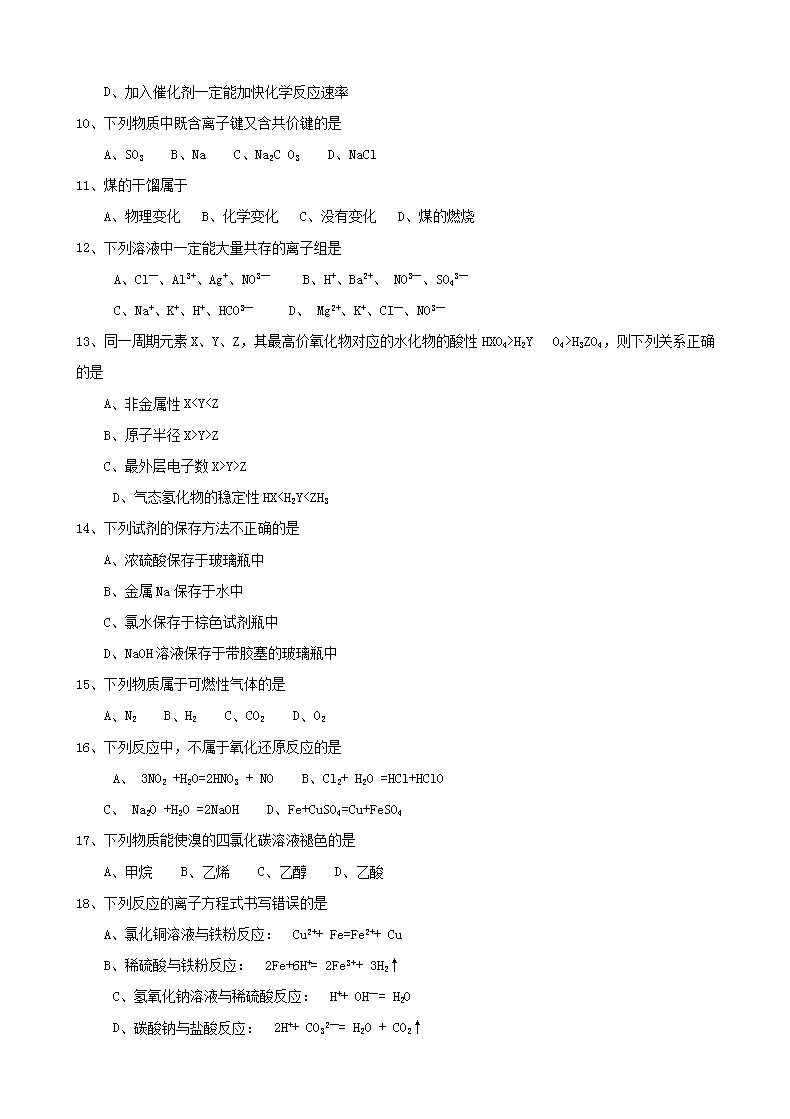
2018年宁夏普通高中会考化学真题.doc
立即下载Word高清文档,方便收藏和打印
编辑推荐:
下载Word文档
=会考试题推荐=
  • 2025年宁夏学考选择性考试政治真题及答案
  • 2025年宁夏学考选择性考试物理真题及答案
  • 2025年宁夏学考选择性考试生物真题及答案
  • 2025年宁夏学考选择性考试历史真题及答案
  • 2025年宁夏学考选择性考试化学真题及答案
  • 2025年宁夏学考选择性考试地理真题及答案
  • 2016年宁夏普通高中会考历史真题
  • 2017年宁夏普通高中会考地理真题
  • 查看高中会考全部真题>>
会考宁夏热点文章排行榜
  • 2024年冬季宁夏银川市三区普通高中学业水平合格性
  • 2025年夏季宁夏普通高中学业水平合格性考试时间安
  • 2025年宁夏普通高中学业水平考试成绩查询入口(宁
  • 宁夏2025年夏季普通高中学业水平合格性考试报名入
  • 宁夏银川2025年夏季普通高中学业水平合格性考试时
  • 宁夏2025年夏季普通高中学业水平合格性考试准考证
  • 宁夏2025年夏季普通高中学业水平合格性考试时间安
  • 宁夏2025年夏季普通高中学业水平合格性考试报名时